Analog Devices Inc. EV1HMC8413LP2F放大器评估板
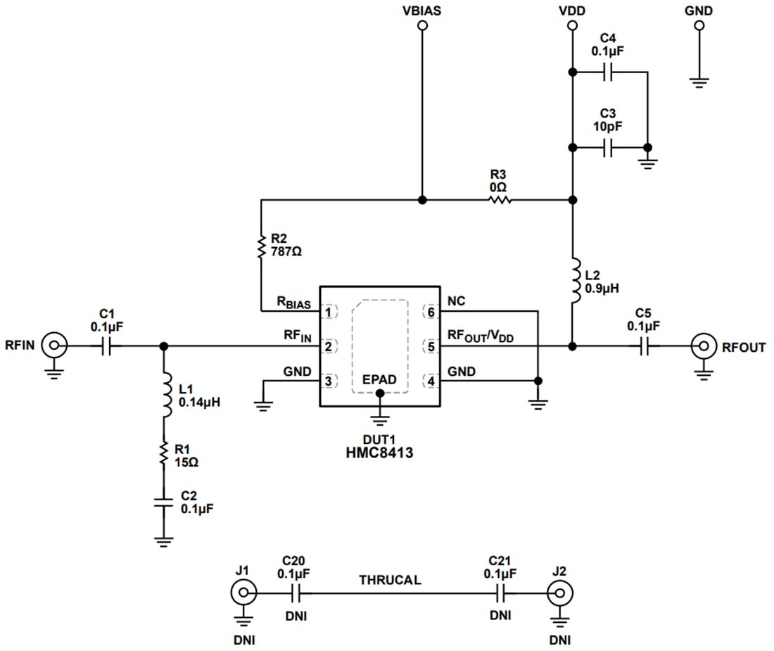
Analog Devices Inc. EV1HMC8413LP2F放大器评估板是一款4层印刷电路板 (PCB),由10mil厚Rogers 4350B和Isola 370HR铜包覆制成,标称厚度为62mils。EV1HMC8413LP2F的RFIN和RFOUT端口装配3.5mm、母头同轴连接器,相应的RF迹线具有50Ω特性阻抗。EV1HMC8413LP2F装有适合在HMC8413的-40°C至+85°C工作温度范围内使用的元件。J1和J2连接器之间提供直通校准路径,用于校准电路板迹线损耗。J1和J2必须装配射频连接器,以通过校准路径使用它们。通过表面贴装技术 (SMT) 测试点连接器、GND和VDD访问EV1HMC8413LP2F接地路径和RFOUT/VDD引脚。还包括一个用于VBIAS的额外测试点,以便在RBIAS引脚上轻松访问。EV1HMC8413LP2F上的射频迹线是50Ω、接地、共面波导。封装接地引线和裸露焊盘可直接连接到接地层。多个通路连接顶部和底部接地层,特别注重接地焊盘下面的区域,以便为散热片提供充足的导电和导热性能。
Analog Devices Inc. EV1HMC8413LP2F上的电源去耦电容器表示用于表征和鉴定器件的配置。可以减少范围内电容器的数量,但减少的数量因系统而异。建议在减少电容器数量时移除或合并距离HMC8413最远的电容器。
特性
- 4层、Rogers 4350B和Isola 370HR评估板
- 末端装接型3.5mm射频连接器
- 直通校准路径(未装配)
套件内容
- EV1HMC8413LP2F评估板
必要设备
- 射频信号发生器
- 射频频谱分析仪
- 射频网络分析仪
- 5V、200mA电源
示意图
发布日期: 2022-01-28
| 更新日期: 2022-03-11
