AD4131-8 ACE插件完全配置AD4131-8器件寄存器功能,并以波形图、直方图和相关噪声分析的形式提供DC时域分析,以进行ADC性能评估。
ADI EVAL-AD4131-8WARDZ评估板演示ADC的特性和性能。用户PC软件可执行文件通过 EVAL-SDP-CK1Z (SDP) 板在USB上控制AD4131-8。
特性
- 用于AD4131-8的全功能评估板
- 与Analog Devices系统演示平台 (EVAL-SDP-CK1Z) 搭配使用PC控制
- 用于控制和数据分析的PC软件(时域)
- 独立工作能力
应用
- 智能发射器
- 无线电池和收割机供电的传感器节点
- 便携式仪器
- 医疗保健和可穿戴设备
- 热电偶、RTD和热敏电阻的温度测量
- 桥式传感器的压力测量
必要设备
- EVAL-AD4131-8WARDZ 评估板
- EVAL-SDP-CK1Z系统演示平台
- 直流信号源
- USB电缆
- 带 USB 2.0 端口并运行 微软 Windows 的 PC
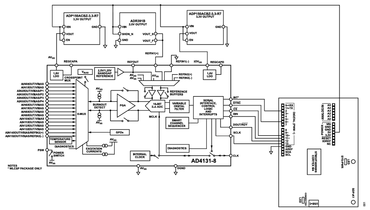
框图
硬件配置
正面布局
背面布局
发布日期: 2024-10-21
| 更新日期: 2024-11-06

