特性
- 具有频率扫描功能的图形用户界面软件,便于板控制和数据分析
- 各种电源链接选项
- 借助通过板载微控制器加载的串行I2C,可实现独立工作能力
- 可选的系统时钟选项,内部RC振荡器或板载16MHz晶振
应用
- Electrochemical analysis
- Impedance spectroscopy
- Complex impedance measurement
- Corrosion monitoring and protection equipment
- Biomedical and automotive sensors
- Proximity sensing
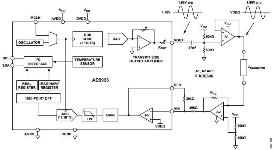
框图
发布日期: 2019-09-20
| 更新日期: 2024-03-07

