ADI EVAL-ADA4099-1评估板在输入和输出有边缘安装超小A型 (SMA) 连接器,为测试设备和其他电路提供高效连接。集成大量测试点也被用作替代选项,用于输入和输出。
经优化的EVAL-ADA4099-1评估板接地层、元件布局和电源可最大限度地提高电路灵活性和性能。该板结合了表面贴装技术 (SMT),几乎所有元件均采用0805尺寸,以简化安装,并可在需要时更换和焊接,但采用0603固定尺寸的旁路电容器(C1至C4)除外。EVAL-ADA 4099-1还设有未装配的电阻器和电容器焊盘,为用户提供选项和灵活性,以采用不同应用电路和配置。
特性
- 用于ADA4099-1的全功能评估板
- 实现高效原型设计
- 用户定义的电路配置
- 易于连接测试设备和其他电路
必要设备
- 双输出直流电源
- 双通道信号发生器
- 示波器
- 香蕉插孔转采集器电缆
- BNC转SMA电缆
正面和背面布局
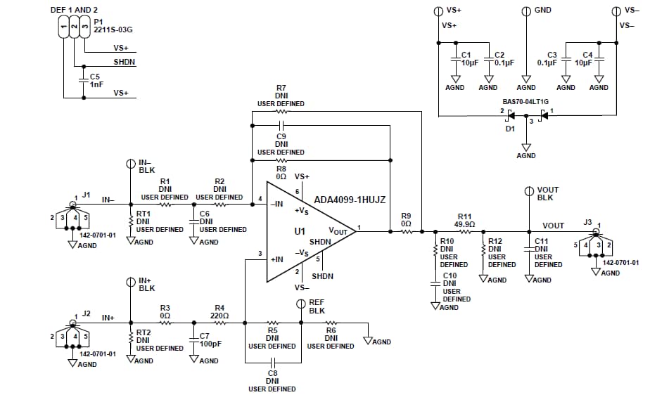
原理图
发布日期: 2021-04-07
| 更新日期: 2022-03-11

