Analog Devices Inc. EVAL-ADA4352-2EBZ 评估板
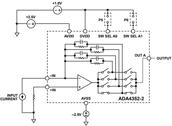
Analog Devices Inc. EVAL-ADA4352-2EBZ评估板设计用于评估ADA4352-2,这是一款紧凑型、单片、双通道、精密、可编程增益跨阻抗放大器 (PGTIA)。该评估板包含重要组件,可快速、轻松地运行和评估。EVAL-ADA4352-2EBZ板提供安装在边缘的SMA连接器和测试点,可轻松连接测试设备。该电路板包括六个分流连接器(四个可用,两个备用)和一个已填充的EVAL-ADA4352-2EBZ评估电路板。EVAL-ADA4352-2EBZ 板为四层印刷电路板,尺寸为2.9英寸 x 2.25英寸。特性
- ADA4352-2的全功能评估板,这是一款小型、双通道、完整的PGTIA和AFE解决方案,采用3mm x 3mm 16引线LFCSP封装。
- 实现快速原型设计
- 通过双引脚接头或SMA连接器提供PGTIA逻辑控制功能
- 提供用户定义的电路配置,包括光电二极管的配置
- 提供安装在边缘的SMA连接器和测试点,方便与测试设备连接
套件内容
- 一块已填充的评估板
- 六个分流连接器(四个可用,两个备用)
必要设备
- 硬件:
- 数字万用表(Agilent 34401A)
- 电源 (Agilent E3631)
- 电流源电表 (Keithley 2400),用于电流源输入
- 用于电压源输入的高精度电压源 (DATEL DVC-8500)
- 电缆和组件:
- SMA(公)至BNC连接器(公)电缆
- BNC连接器(母)至双香蕉插头适配器
- 测试夹式电缆的香蕉插头
- SMA 50Ω终端
快速入门跨阻抗放大器电路
原理图
发布日期: 2024-11-05
| 更新日期: 2025-05-28
