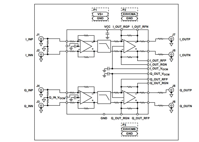
ADI EVAL-ADAQ8088EBZ评估板通过超小型A (SMA) 连接器 (Jx) 支持基带差分同相/正交 (I/Q) 输入,并通过SMA输出连接器驱动管道模数转换器 (ADC)。该评估板集成了所有有源和无源元件,可在I/Q解调器输出和输入至ADC之间形成完整的信号链。
特性
- 三个常见信号处理和调理块、一个前置放大器、一个8极滤波器和一个集成ADC驱动器,支持各种解调器应用
- 无需外部元件即可正常运行
必要设备
- 台式电源:2.7V至3.3V
- SMA电缆
- 4端口或2端口网络分析仪
- AD9681-125EBZ评估套件
- HSC-ADC-EVALEZ评估套件
- Keysight 33600A发生器
- Allen Avionics LPF #F3056-7P7(2件)
- 运行Windows®的PC
框图
接线图
发布日期: 2021-04-16
| 更新日期: 2025-03-25

