每个通道均采用50Ω信号路径进行布局,并包括直流阻断电容器和偏置T形接头,以支持交流耦合射频信号。紧凑设计使用户能够同时或单独评估两个通道,并且该板的布局经过优化,以实现最小的信号衰减和准确的性能评估。无论是在工作台测试还是系统原型设计中,Analog Devices EVAL-ADL8124均提供一种可靠且便捷的方式来探索ADL8124 LNA的各项功能。
特性
- 4层Rogers 4350B和Isola 370HR评估板,标称厚度62mils
- 末端装接,2.92mm母头同轴射频连接器
- 直通校准路径(未装配)
- 50Ω接地射频迹线,共面波导
- 工作温度范围:-55 °C至+125 °C
应用
- 电信
- 测试仪器仪表
- 军事
必要设备
- RF信号生成器
- RF频谱分析仪
- RF网络分析仪
- 3.3 V、200 mA电源
概述
操作框图
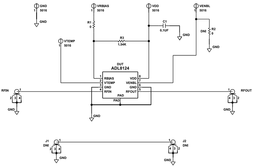
原理图
发布日期: 2025-10-24
| 更新日期: 2025-10-30

