Arduino Uno排针上的VIN连接器用于向EVAL-CN0216供电。EVAL-CN0216采用5V桥工作电源电压,用于评估CN-0216电路。 CN-0216电路能够实现低电平信号调理前端设备的更大设计灵活性。该电路还有助于设计人员优化传感器-放大器-转换器组合电路的传输功能。
特性
- CN0216特性与优势
- 使用零漂移放大器可获得400的高增益
- 与具有低输出信号的电子秤建立典型连接
- 通过120Hz保持性能指标
- 精密称重应用电路
- 低功耗、低噪声
- EVAL-CN0216-ARDZ特性
- 实现CN-0216精密称重秤设计信号调理系统的快速原型制作
- Arduino扩展板外形尺寸
- 由Arduino Uno供电
- EVAL-CN0216-PMDZ特性
- 高增益、低噪声
- 兼容4或6线负载单元
- 满量程传感器输出高达10mV
视频
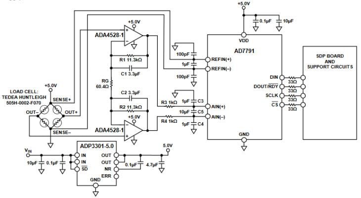
简化原理图
发布日期: 2016-08-18
| 更新日期: 2022-03-11

