Analog Devices Inc. EVAL-CN0226-EB1Z电路评估板
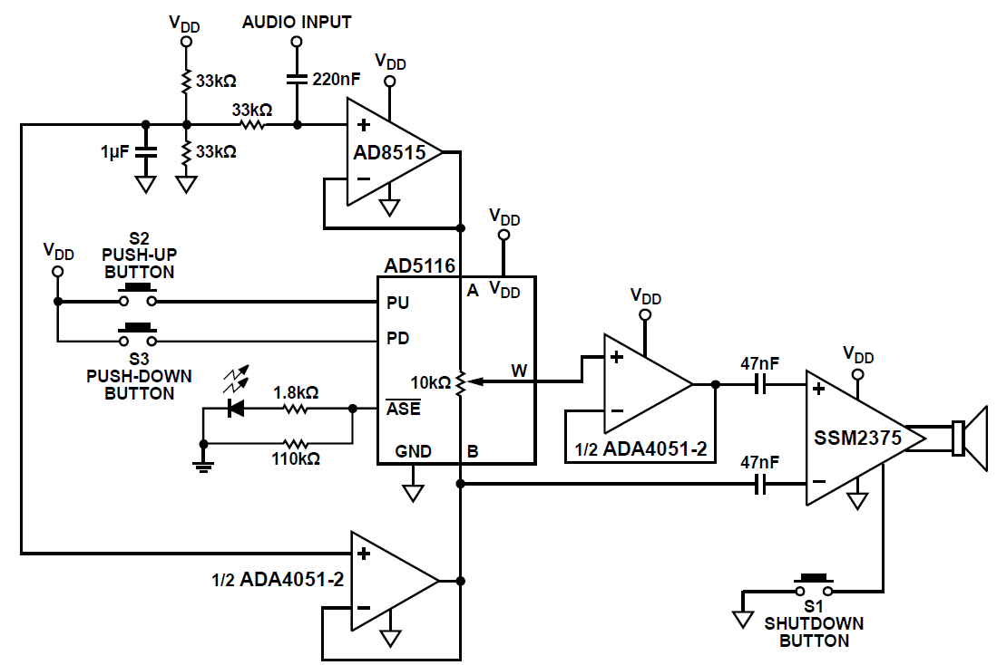
Analog Devices EVAL-CN0226-EB1Z评估板设计用于评估带音量控制电路的CN-0226便携式音频放大器的性能。CN-0226带音量控制电路的便携式音频放大器由一个完整的单声道音频放大器(具有音量控制、干扰抑制功能)和一个3W D类输出驱动器组成。CN-0226电路包括AD5116数字电位器、SSM2375 D类放大器,以及ADA4051-2双通道和AD8515单通道运算放大器。SSM2375 D类驱动器放大器采用5V电源时,能够以3W功率驱动3Ω负载,实现93%的功率效率。该器件内置“爆音与咔嚓声”抑制功能,并具有关断模式。CN-0226电路的设计使其非常适合用于低功耗和/或便携式应用。该电路具有预处理输入级,可与各种音频输入信号兼容。该电路是低功耗解决方案,可以采用电池供电。
简化示意图
发布日期: 2018-03-30
| 更新日期: 2025-01-29
