Analog Devices Inc. EVAL-CN0270-EB1Z 板
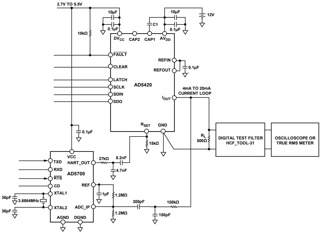
亚德诺半导体 EVAL-CN0270-EB1Z 帮助设计者研发 4mA 到 20mA 的整套 HART 解决方案。EVAL-CN0270-EB1Z 结合了业内 最小功率、最小封装的符合 HART 的调制解调器 AD5700、 AD5420 16位 DAC 及 UART 接口,可以输出 HART 能够接收的 4mA 到 20mA 的电流。如需要 0.5% 精度的内部振荡器, 设计者可以集成 AD5700-1 小功率 HART®调制解调器。 通过使用 EVAL-CN0270-EB1Z ,设计者可以制定 4mA 到 20mA 的全套 HART 解决方案,如用于线路供电的发射器应用, 在这些应用中,各种输入信号(RTD、 TC 和欧姆) 转换成可测量的 4mA 到 20mA 的模拟输出信号。该 EVAL-CN0270-EB1Z 封装中包括 EVAL-CN0270-EB1Z 包括 J-Link OB 仿真器(USB-SWD/UART-EMUZ)用以连接运行 评估软件的 PC。必要设备
- CN-0270 evaluation board (EVAL-CN0270-EB1Z)
- CN-0270 evaluation board software
- J-Link OB emulator (USB-SWD/UART-EMUZ) included with EVAL-CN0270-EB1Z
- PC running Windows® XP or higher with USB port
- 10.8V to 36V power supply
- Digital test filter (HCF_TOOL-31 available from the HART Communication Foundation)
- Load resistor, 500Ω
- Oscilloscope, Tektronix DS1012B or equivalent
Circuit Note
发布日期: 2015-06-03
| 更新日期: 2022-03-11
