特性
- 宽直流输入电压范围(5V至100V)USB充电器
- 反向极性保护
- 双端口充电功能,具有一个专用充电端口 (DCP)
必要设备
- 直流电源(任何电压,5V至100V)
- EVAL-CN0509-EBZ评估板
- Klein Tools ®ET910 USB万用表测试仪(或等效)
- MicroUSB转USB Type A电缆
- 具有USB充电功能(手机、平板电脑或便携式电源包)的器件,以及用于器件的USB充电电缆
布局
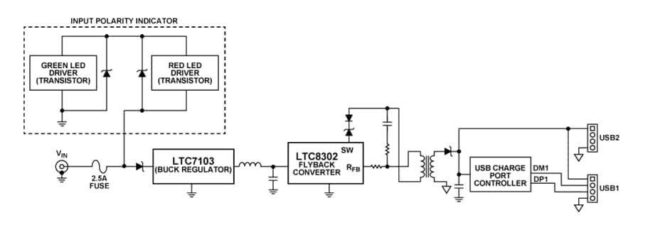
示意图
发布日期: 2021-06-28
| 更新日期: 2022-03-11

