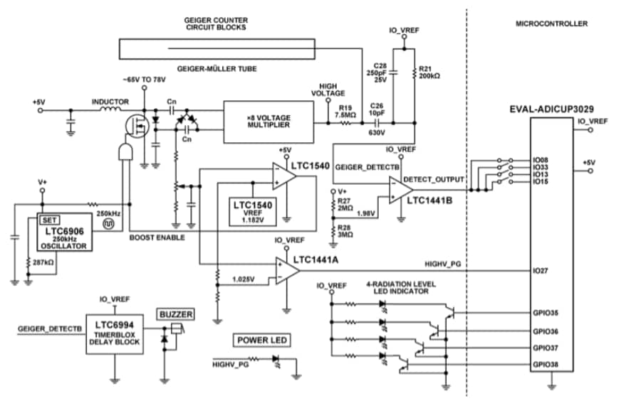
ADI EVAL-CN0536-ARDZ电路评估板采用LTC6906精密可编程振荡器(多功能、紧凑型且易于使用)生成高电压输出。LTC6906可通过单个用户定义的电阻器值设置为10khz至1Mhz振荡。该参考电路设计兼容当今市场上大多数Geiger-Muller计数管传感器,额定电压范围为280V至500V。
LTC1540具有内置电压基准的毫微功耗比较器可精确设置用户所需的电压输出,以设置和调节高压输出电源并捕获Geiger-Muller计数管的独特脉冲。LTC1441超低功耗双比较器将Geiger脉冲转换为逻辑电平3V或5V。
LT6994是一款可编程延迟块定时器,范围为1微妙至33.6秒。此外,LT6994功能强大的内置延迟块定时器芯片可将Geiger点击声音生成到常规蜂鸣器。LT6994是TimerBlox系列多功能硅计时器件的一种。单个电阻器RSET对内部主振荡器频率进行编程,设置LT6994的时基。输入至输出延迟由主振荡器和内部时钟分频器决定。
该电路还嵌入LED指示灯,通过USB UART终端显示屏或通过MQTT的互联网指示每分钟报告数以及每分钟microSieverts。
特性
- 兼容多种Geiger Mueller计数管
- 可设定的高电压电源
- 可听和可见警报指示灯
必要设备
- EVAL-CN0536-ARDZ
- EVAL-ADICUP3029
- microUSB电缆
- 具有串行终端程序的主机,例如TeraTerm或PuTTY
- 安全辐射源,如Flinn Scientific AP8795 1μCi Cobalt-60伽马源或类似源
- ADuCM3029_demo_cn0536_uart.hex软件文件
布局
框图
发布日期: 2021-06-28
| 更新日期: 2025-03-25

