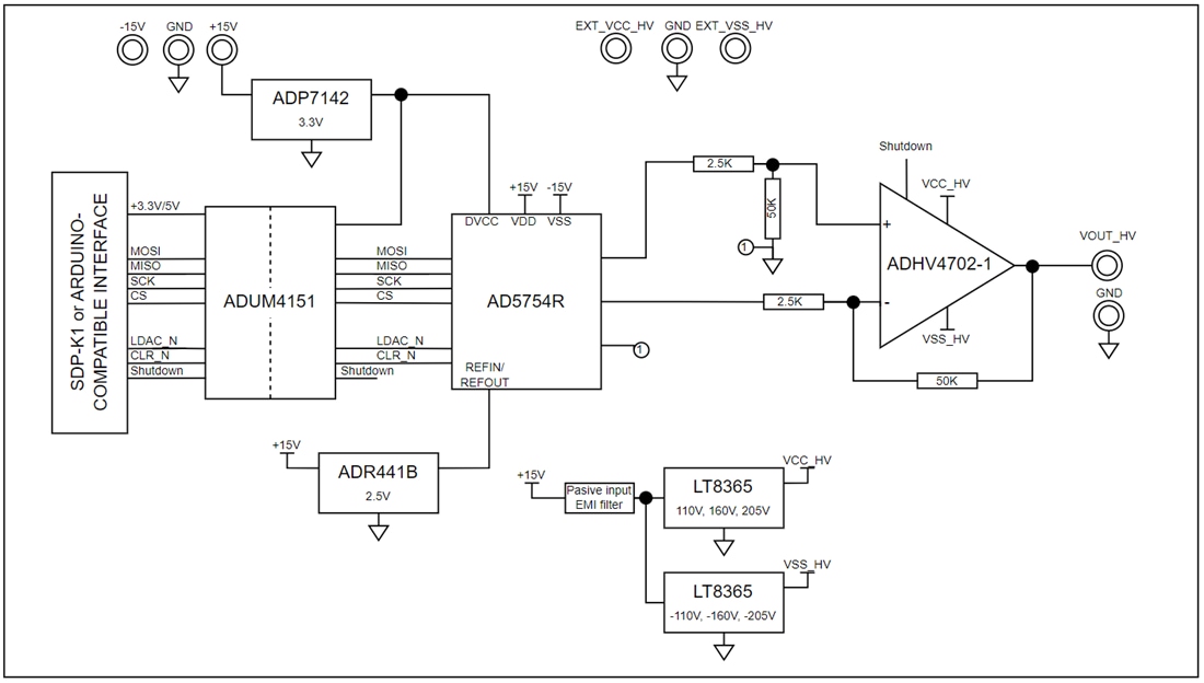
EVAL-CN0586-ARDZ采用4通道电压输出DAC AD5754R和低噪声HV放大器ADHV4702-1,采用下图所示配置,能够在输出端产生高达200V跨度和20mA电流驱动。CN0586具有数字接口隔离、温度或软件控制关断以及DAC输出保护等安全特性,如CN0586电路说明中所述。
当与Analog Devices SDP-K1板 (EVAL-SDP-CK1Z) 和开源固件配合使用时,分析|控制|评估(ACE) 中的应用软件可通过Linux工业输入/输出(IIO)库(LIBIO)轻松与EVAL-CN0586-ARDZ通信,该库包括用于C、C #、MATLAB、Python和LabVIEW的绑定。该固件简化了器件配置,允许用户从预定义的高压输出范围中进行选择,并只需点击几下即可设置输出。
特性
- 适用于CN0586的全功能评估板
- 高达200V软件可选输出范围
- +/-100V和+200V电源解决方案,输入电压为15V
- 板载精密电压基准
- Arduino Uno外形尺寸
- 开源固件示例
- 各种高电压 (HV) 安全特性
应用
- PLC/DCS 模拟输入模块
- 数据采集
- 应变计传感器
- 压力测量
- 温度测量
- 流量测量
- 电子秤
- 色谱
- 医疗与科学仪表
其他资源
简化框图
发布日期: 2024-10-10
| 更新日期: 2024-10-23

