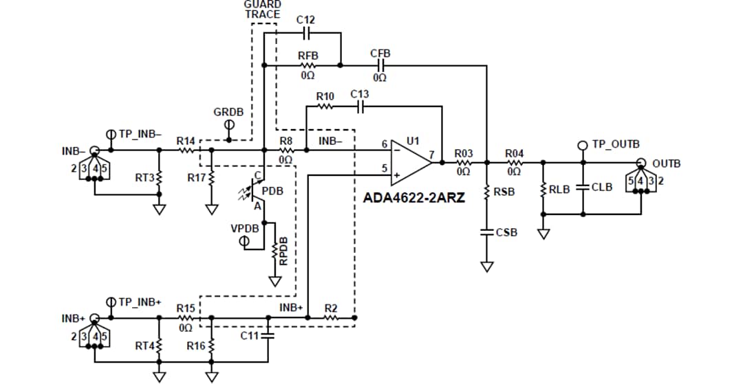
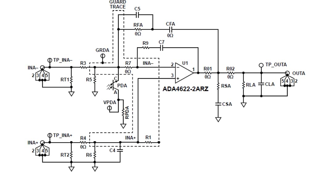
EVAL-ADA4622-2ARZ评估板包含光电二极管传感器,可轻松配置跨阻抗放大器 (TIA)。该布局经过优化,设有防护装置,可确保TIA应用的低漏电流和低寄生电容。
特性
- 全功能评估板,用于采用窄体SOIC封装的双通道低偏置电流放大器
- 实现快速原型设计
- 用户定义的电路配置
- 边缘安装型SMA连接器
- 易于连接测试设备和其他电路
- 提供光电二极管,用于快速评估
- 用于光电二极管偏置的连接
- 提供防护跟踪,最大限度地减小漏电流
应用
- 高输出阻抗传感器接口
- 光电二极管传感器接口
- 跨阻抗放大器
- ADC 驱动器
- 精密滤波器和信号调理
通道A电路连接
通道B电路连接
发布日期: 2020-08-12
| 更新日期: 2024-10-29

