连接压电传感器的大多数解决方案均为交流耦合,缺少直流和亚赫兹测量功能。Analog Devices Inc. EVAL-CN0540-ARDZ是一套直流耦合解决方案,可实现直流和亚赫兹精度。
通过查看频域(直流至50kHz)中IEPE振动传感器的完整数据集,可以使用快速傅里叶变换 (FFT) 频谱中的位置、振幅和谐波数量更好地预测机器故障的类型和来源。
EVAL-CN0540-ARDZ具有Arduino兼容外形尺寸,可直接由大多数Arduino兼容开发板连接和供电。
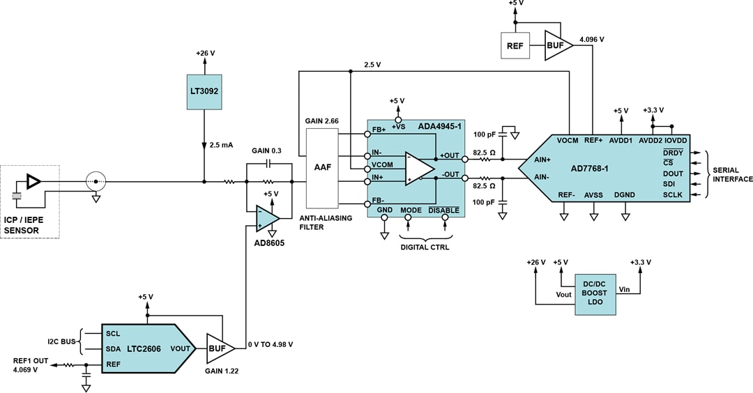
EVAL-CN0540-ARDZ集成了精密AD7768-1 24位、1024kSPS Σ-Δ型模数转换器 (ADC) 和LTC2606 16位电压输出数模转换器 (DAC)。用作ADC驱动器的是ADA4945-1高线性度差分放大器和LT3092 200mA可编程2端子电流源。
该参考设计要求将EVAL-CN0540-ARDZ板插入Terasic Technologies DE10-Nano载板中。为EVAL-CN0540-ARDZ板供电、运行嵌入式Linux图像以及捕获和显示数据时需要载板。
应用
- Predictive maintenance solutions in Industrial Automation Technology (IAT)
- Noise, Vibration, and Harshness (NVH) automotive solutions
- Vibration sensing solutions
必要设备
- EVAL-CN0540-ARDZ参考设计板
- Terasic Technologies DE10-Nano开发套件
- FPGA Linux图像,带CN-0540参考软件
- 带HDMI端口的监视器
- HDMI至HDMI电缆
- 带USB加密狗的无线键盘和鼠标
- USB On-The-Go (OTG) 电缆(micro USB转USB)
- 精密交流电源(Audio Precision® AP2700、Brüel & Kjær或类似精密正弦发生器)
- 同轴电缆,带BNC和SMA端接
框图
设置图
设计和集成文件
设计和集成文件包括Analog Devices Inc. IEPE数据采集板 (EVAL-CN0540-ARDZ) 的原理图、物料清单、Gerber文件、Allegro布局文件、组装图纸和文档。还包括下载最新版本的演示软件、源代码、AD7768-1 Linux驱动程序的链接。
发布日期: 2020-10-19
| 更新日期: 2025-03-25

