Analog Devices Inc. HMC1049LP5E 0.3-20GHz 低噪声放大器
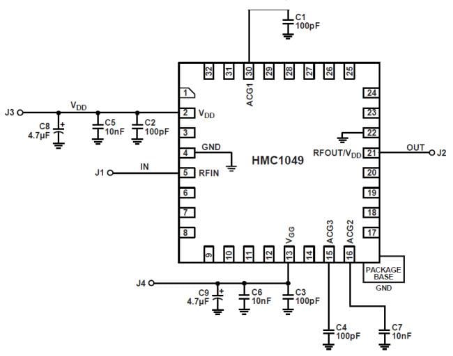
亚德诺半导体 HMC1049LP5E 0.3-20GHz 低噪声放大器(LNA)是一款砷化镓 MMIC LNA,工作频率为 0.3 到 20GHz。该 LNA 具有很小的、15dB 的信号增益、1.8dB 的噪声系数、29dBm 的输出 IP3,仅需来自 +7V 电源的 70mA 电流。达 14.5dBm 的 P1dB 输出功率还使 LNA 能够作为一种 LO 驱动器,用于平衡型、I/Q 或镜像抑制混频器。Vdd 可施加在引脚 2 或引脚 21 处。引脚 21 将需要一个偏置器。HMC1049LP5E 放大器 I/O 内部配接至 50Ω,器件采用紧凑的无引线 QFN 5 x 5mm 表面贴装封装。EVAL01HMC1049LP5 is an evaluation board for the HMC1049 LNA.
特性
- Low noise figure: 1.8dB
- P1dB output power: 14.5dBm
- PSAT output power: 17.5dBm
- High gain: 15dB
- Output IP3: 29dBm
- Supply voltage: VDD = 7V at 70mA
- 50Ω matched input/output (I/O)
- 32-lead 5mm×5mm SMT package: 25mm2
应用
- Test instrumentation
- High linearity microwave radios
- VSAT and SATCOM
- Military and space
Functional Block Diagram
Eval Board Schematic
视频
发布日期: 2015-01-26
| 更新日期: 2022-03-11
