Analog Devices Inc. HMC659 MMIC PHEMT功率放大器
Analog Devices Inc. HMC659LC5 MMIC功率放大器是砷化镓 (GaAs) 射频器件,设计用于表面贴装技术 (SMT) 封装。该放大器的工作频率范围为直流至15GHz,因此非常适合用于雷达和测试设备应用。该单片微波集成电路器件采用符合RoHS标准的无引线5mm x 5mm陶瓷SMT封装。该款假晶高电子迁移率晶体管 (pHEMT) 放大器提供19dB增益、+35dBm输出IP3和+27.5dBm输出功率(1dB增益压缩),功耗为300mA(采用+8V电源)。HMC659放大器的输入/输出内部匹配50Ω,方便集成到多芯片模块 (MCM) 中。特性
- P1dB输出功率:+27.5dBm
- 增益:19dB
- 输出IP3:+35dBm
- 功耗:300mA(+8V电源电压)
- 50Ω匹配输入/输出
- 32引脚陶瓷5mm x 5mm
- 25mm²表面贴装技术封装
应用
- 电信基础设施
- 微波无线电和甚小孔径终端 (VSAT)
- 军事和太空
- 测试仪器仪表
- 光纤产品
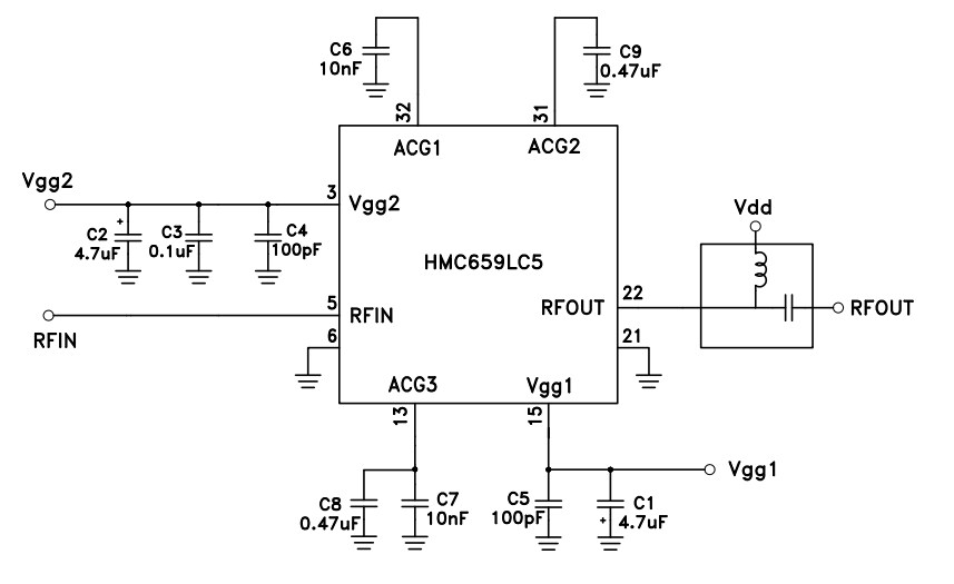
应用电路图
发布日期: 2019-03-06
| 更新日期: 2023-08-11
