工作静态电流标称值为2.5mA,关断时降至< 1μA。LT3040在保持单位增益运行的同时具有宽输出电压范围(0V至15V),从而提供几乎恒定的输出噪声、PSRR、带宽以及负载调整率,且不受VIN电压影响。此外,该缓冲器还具有可编程电流限制、快速启动能力和用于在输出端指示故障的FAULT标记。LT3040可在采用最小4.7μF的陶瓷输出电容器时保持稳定。内置保护特性包括反向电源电压保护、反向电流保护、带折返的内部电流限制和带迟滞的热限制。LT3040采用耐热性能增强型12引脚MSOP封装和10引脚3mm × 3mm DFN封装。
特性
- 超低宽带噪声:1.2µVRMS(10Hz至100kHz)
- 超低1/f噪声:0.6µVP-P(0.1Hz至10Hz)
- 超低点噪声:在1kHz及以上时为4nV/√Hz
- 超高PSRR:1MHz时为73dB
- 超低输入失调电压:125µV
- 输出拉电流:200mA
- 宽输入电压范围:1.8V至20V
- 轨到轨输出电压范围:0V至15V
- 单电容器可改善噪声和PSRR
- VIN引脚快速启动
- FAULT标记
- 高带宽:1MHz
- 低压差:350mV
- 可编程电流限制
- 精密使能/UVLO
- 可并联多个器件以降低噪声、增加电流
- 带折返的内部电流限制
- 最小4.7μF的陶瓷输出电容器
- 反向电源和反向电流保护
- 带迟滞的热限制
- 10引脚3mm × 3mm DFN和12引脚MSOP封装
应用
- 高速/高精度数据转换器
- 高精度电压基准
- 极低噪声仪器仪表
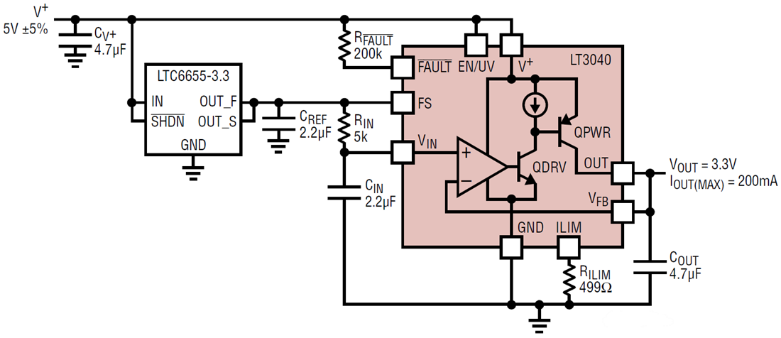
典型应用
发布日期: 2019-12-11
| 更新日期: 2025-03-25

