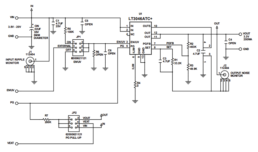
特性
- 输入电压范围:3.8V至20V
- 电阻编程3.32V输出电压
- 最大输出电流:200mA
- BNC连接器,用于噪声和PSRR测量
- 电阻编程电源良好
- 电阻器可编程电流限制、电流监控和UVLO
- 热增强型12引脚、3mm x 3mm DFN封装
应用
- 射频电源,包括PLL、VCO、混频器、LNA和PA
- 极低噪声仪器仪表
- 高速/高精度数据转换器
- 开关电源用后稳压器
必要设备
- 直流电源
- 电压和电流测量用万用表
- 电子或电阻性负载
示意图
发布日期: 2024-02-27
| 更新日期: 2025-07-06

