Analog Devices Inc. LT3046超高PSRR线性稳压器
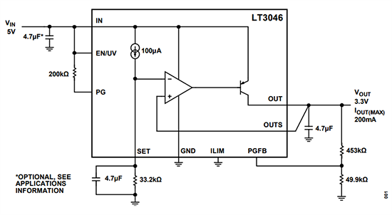
Analog Devices Inc. LT3046超高PSRR线性稳压器是高性能、低压差线性稳压器,具有超低噪声和超高PSRR架构,可为噪声敏感型应用供电。LT3046设计用作后接高性能电压缓冲器的精密电流基准,可轻松并联以进一步降低噪声、增加输出电流,并且提高PCB上的散热效果。该系列采用热增强型12引脚、3mm x 3mm DFN封装。该器件在300mV典型压差电压下提供200mA电流。工作静态电流标称值为3.7mA,关断时降至26μA。LT3046在保持单位增益运行的同时具有宽输出电压范围(0.2V至19V),提供与编程输出电压无关的、几乎恒定的输出噪声、PSRR、带宽和负载调节。Analog Devices LT3046稳压器具有可编程电流限制、快速启动功能,以及用于指示输出电压调节的可编程电源正常。内置保护包括反向电池保护、反向电流保护、带折返的内部电流限制和带迟滞的热限制。
特性
- 超低噪声:0.8μVRMS(10Hz至100kHz时)
- 超低噪声:2.2nV/√Hz(10kHz时)
- 超低1/f噪声:2.5μVP-P(0.1Hz至10Hz 时)
- 超高PSRR:82dB(1MHz时)
- 输出电流:200mA
- 宽输入电压范围:2.2 V至20 V
- 单电容器可改善噪声和PSRR
- SET引脚电流:100μA,±0.5%初始精度
- 单电阻器可对输出电压进行编程
- 可编程电流限制
- 低压差:300mV
- 输出电压范围:0.2 V至19 V
- 可编程电源良好
- 快速启动能力
- 精密使能/UVLO
- 可并联多个器件以降低噪声、增加电流
- 带折返的内部电流限制
- 最小输出陶瓷电容器:4.7μF
- 紧凑、薄型、12引脚、3mm x 3mm、DFN封装
应用
- 射频电源,包括PLL、VCO、混频器、LNA和PA
- 低噪声仪表
- 高速/高精度数据转换器
- 开关电源用后稳压器
视频
典型应用
发布日期: 2024-02-27
| 更新日期: 2025-07-06
