Analog Devices Inc. LT306x演示板
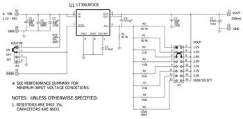
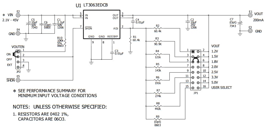
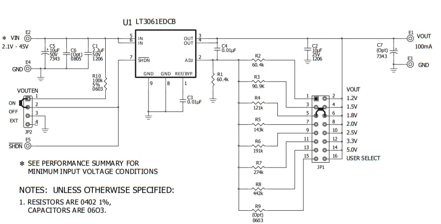
Analog Devices Inc. LT306x演示板设计用于评估LT306x低压差线性稳压器。这些演示板分别包含采用8引脚2mm x 3mm DFN封装的LT306x稳压器。LT306x稳压器的输入电源由2.2µF陶瓷电容器旁路,输入端还设有一个50V钽聚合物电容器。当使用长引线对输入进行热插拔时,该电容器可抑制可能会发生的振铃。LT306x演示板的输出使用10µF陶瓷电容器,内部基准电压通过10nF电容器旁路,以降低输出噪声并对软启动进行编程。这些演示板还包含一个10nF前馈电容器,可改善负载瞬态响应并降低输出电压较高时的噪声。LT306x演示板设有一个用于确定输出电压的电阻分压器和一条用于调节分压器以设置输出电压的跳线。输出电压可以设置为1.2V、1.5V、1.8V、2V、2.5V、3.3V、5V或用户编程的电压。LT306x稳压器具有出色的稳压能力,可以快速响应负载瞬变并承受宽输入电压变化,还能以受控方式对其输出进行放电。LT603x稳压器面向具有电池供电型输入或具有多个电源(尤其是具有敏感负载)的系统。
特性
- 输入电压范围:2.1V至45V
- 输出电压可以设置为1.2V、1.5V、1.8V、2V、2.5V、3.3V、5V或用户编程的电压
- 内部基准通过10nF电容器旁路
- 10nF前馈电容器
- 输入电源由2.2μF陶瓷电容器旁路
- 输入端设有50V钽聚合物电容器
- 出色的稳压
- 快速响应负载瞬变
- 承受宽幅输入电压变化
发布日期: 2019-04-11
| 更新日期: 2023-10-03
