ADI LT3073压差超快线性稳压器可在0.5V至1.2V范围提供50mV增量的数字可选输出电压,在1.2V至1.8V范围内提供100mV电压增量,以及在2V、2.5V、3V、3.3V和4.2V时提供分离电平电压。该器件的单位增益运行能够提供几乎恒定的输出噪音、PSRR、带宽以及与设定输出电压无关的负载调节。此外,LT3073还包含独特的跟踪功能 (VIOC),用以控制上行开关稳压器,从而维持LT3073的电压恒定,确保功耗最低。
内置保护包括UVLO、内部限流值和带迟滞的热关断。
LT3073采用紧凑型22引脚(3mm x 4mm)LQFN 封装(采用QFN占位的层压封装)。
特性
- 超低RMS噪声:1.2μV RMS(10Hz至100kHz)
- 超低点噪声:10kHz时为3nV/√
- 0.1Hz至10Hz超低1/f噪声:7µVP-P
- 1MHz高频PSRR:52dB
- 超快瞬态响应
- 压差典型值:45mV
- 数字可编程VOUT :0.5V至4.2V
- 输出容差:在整个电压、线路和温度范围内为±1.5%
- 3A精密电流监控器:±3%
- 3A可编程电流限制:±3%
- 输入电压范围:0.6V至5.5V
- 数字输出阈值:±2.5%
- 稳定搭配陶瓷输出电容器(最小10µF)
- 可并联多个器件以获得更大电流
- VIOC引脚可控制上行开关转换器
- 精密使能/欠压锁定 (UVLO)
- 电源正常 (PG) 标签
- 温度监控器
- 22引脚 (3mm x 4mm) LQFN封装
应用
- PLL、VCO、混频器、LNA、PA的射频电源
- 高速/高精度数据转换器
- 低噪声仪表
- 用于开关电源的后置稳压器
- FPGA和DSP电源
- 医疗应用
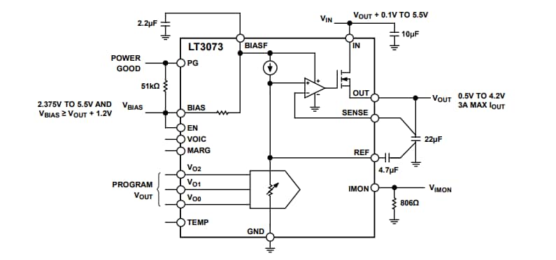
简化应用图
瞬时响应
发布日期: 2023-03-22
| 更新日期: 2025-01-28

