Analog Devices Inc. LT3074压差线性稳压器
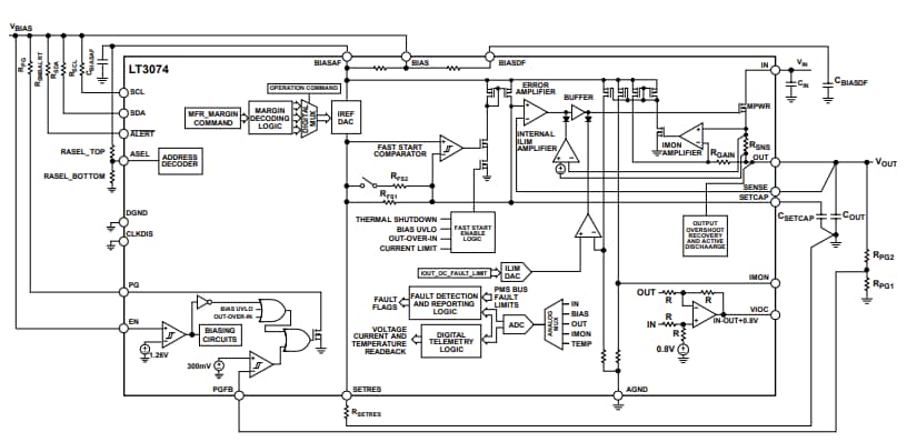
Analog Devices Inc. LT3074压差线性稳压器是低电压、低噪声、超快瞬态响应稳压器,设有PMBus串行接口。这些稳压器由带图形用户界面(GUI)的LTPowerPlay软件开发工具提供支持。LT3074稳压器支持PMBus兼容串行接口,用于控制、遥测和故障报告,工作频率范围为10kHz至400kHz。这些稳压器 为塞特雷斯引脚提供100µA的精密基准电流。LT3074稳压器具有跟踪特性(VOC),可控制上游开关稳压器,以保持恒定电压。这些稳压器可提供高达3A电流,典型压差为45mV。LT3074稳压器具有可编程电流限制、快速启动功能和可编程电源良好等特性。LT3074稳压器设计用作后跟高性能单位增益放大器的精密电流源。这些稳压器可并联以降低噪声、改善输出电流以及在PCB上散热。LT3074稳压器采用22引脚(3mmx4mm)LQFN封装。这些稳压器用于低噪声仪器仪表、高精度数据转换器、射频电源和医疗应用。
特性
- 超低RMS噪声:1.2μVRMS(10Hz至100kHz)
- 超低点噪声:3.5nV/√Hz(10kHz时)
- 超低1/f噪声:7µVP-P(0.1Hz至10Hz)
- 高频率下高PSRR:52dB(1MHz时)
- 搭配陶瓷输出电容器(最小10μF)可稳定工作
- 并联多个器件以获得更大电流
- 超快瞬态响应
- 典型压差:45mV
- 采用22引脚(3mmx4mm)LQFN封装(采用QFN占位的层压型封装)
- PMBus功能:
- VOUT 、IOUT 、VIN 、VBIAS 和温度报告
- VOUT 裕度
- IOUT 过流和欠流警告限制
- VOUT 、VIN 和VBIAS 欠压和过压警告限制
- 过热警告限制
- VIOC引脚,控制上游开关转换器
应用
- 射频电源:
- PLL和VCO
- 混频器
- LNA和PA
- 高速/高精度数据转换器
- 低噪声仪表
- 用于开关电源的后置稳压器
- FPGA和DSP电源
- 医疗要求
功能框图
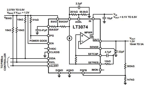
应用示意图
发布日期: 2025-01-28
| 更新日期: 2025-10-09
