Analog Devices Inc. LT3078超低噪声线性稳压器
Analog Devices Inc. LT3078超低噪声线性稳压器是低电压、高电源抑制比 (PSRR)、超快瞬态响应稳压器。这些稳压器可提供高达5A的电流,典型压差为55mV。LT3078稳压器在0.6V至5.5V输出电压范围内工作,5A时的可编程电流限制为 ±3%。输出电压可通过数字方式精确选择,允许在0.5V至1.2V范围内以50mV增量进行调整,在1.2V至1.8V范围内以100mV增量进行调整。这些稳压器具有内置保护功能,如欠压锁定 (UVLO)、内部电流限制和带迟滞的热关断。LT3078稳压器非常适合用于为数据转换器、高性能FPGA、射频和所有噪声敏感型信号链应用供电。其他关键应用包括低噪声仪器、用于开关电源的后置稳压器以及医疗应用。特性
- 超低RMS噪声:1.3μV RMS(10Hz至100kHz)
- 超低点噪声:3.5nV/√Hz(10kHz时)
- 超低1/f噪声:11μVP-P(0.1Hz至10Hz)
- 高频1MHz PSRR时为49dB
- 超快瞬态响应
- 典型压差:55mV
- 数字可编程VOUT 范围:0.5V至4.2V
规范
- 可编程电流限制:±3%(5A时)
- 工作输出电压范围:0.6V至5.5V
- 可并联多个器件以获得更大电流
- VIOC引脚,控制上游开关转换器
- 精密使能/欠压锁定 (UVLO)
- 电源良好 (PG) 标志
- 内部裸芯温度监控器
- 3mm x 4mm 22引脚LQFN封装
应用
- 射频电源(PLL、VCO、混频器、LNA和PA)
- 高速/高精度数据转换器
- 低噪声仪表
- 用于开关电源的后置稳压器
- FPGA和DSP电源
- 医疗应用
功能图
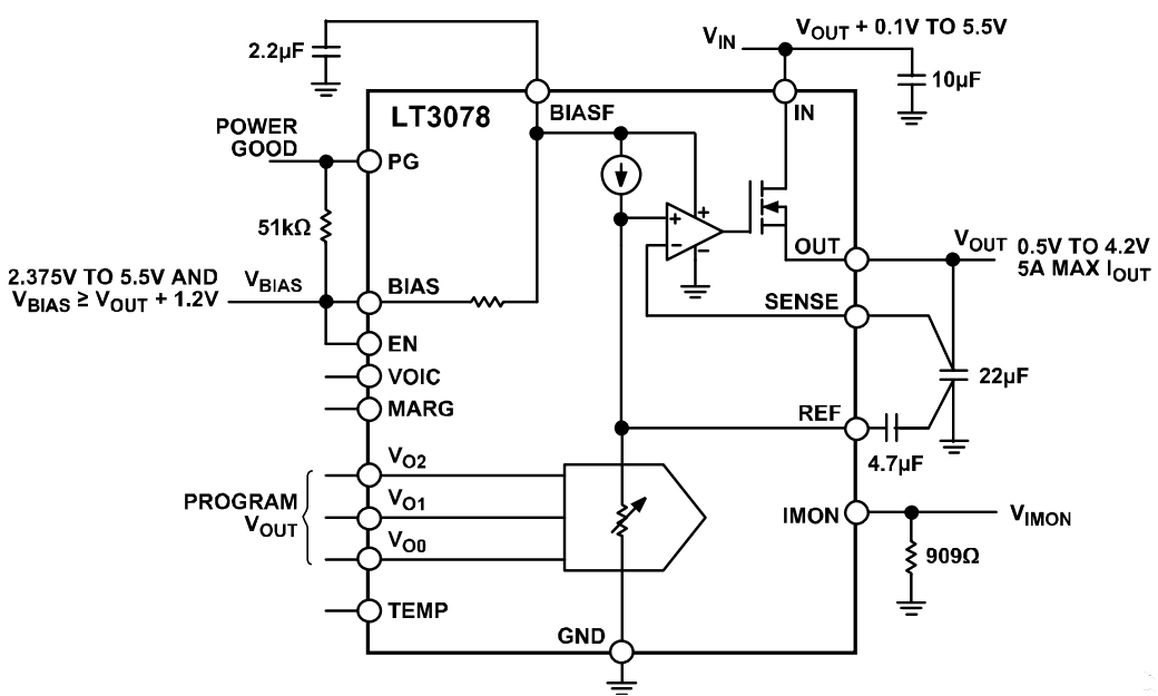
简化的典型应用电路图
瞬时响应
发布日期: 2024-03-27
| 更新日期: 2025-01-28
