该器件可在典型的350mV压差下提供1A电流。工作静态电流标称值为2.9mA,关断时降至5μA。LT3099的宽输出电压范围(0V至-19V)误差放大器以单位增益工作,可提供几乎恒定的输出噪声、PSRR、带宽和负载调节,与编程输出电压无关。此外,该稳压器还具有双向使能引脚、可编程电流限制、快速启动能力,以及指示输出电压调节的可编程电源良好指示。该稳压器具有跟踪功能,可控制上游电源,从而维持LT3099两端的恒定电压,最大限度地降低功耗。
内置保护包括带折返功能的内部电流限制和带迟滞功能的热限制。Analog Devices LT3099采用热增强型4mm×3mm DFN封装。
特性
- 超低RMS噪声:1.4μVRMS(10Hz至100kHz)
- 超低点噪声:4nV/√Hz(10kHz时)
- 超高PSRR:75dB(1MHz时)
- 直流输出电流为 1 A
- 宽输入电压范围:-3.5 V至-20 V
- 通过单电容器改善噪声和PSRR
- SET引脚电流为100μA,初始精度为±0.5%
- 通过单电阻器编程输出电压
- 可编程电流限制
- 低压差电压:350mV
- 0 V 到 -19 V 的输出电压范围
- 可编程电源良好和快速启动
- 双向精密使能/UVLO
- VIOC引脚用于管理耗散功率
- 可并联多个器件以降低噪声、增加电流
- 带折返的内部电流限制
- 最小输出电容器:10μF(陶瓷)
- 紧凑型14引线4mmx3mm DFN封装
应用
- RF电源和精密电源
- 极低噪声仪器仪表
- 高速/高精度数据转换器
- 医疗应用(诊断与成像)
- 用于开关电源的后置稳压器
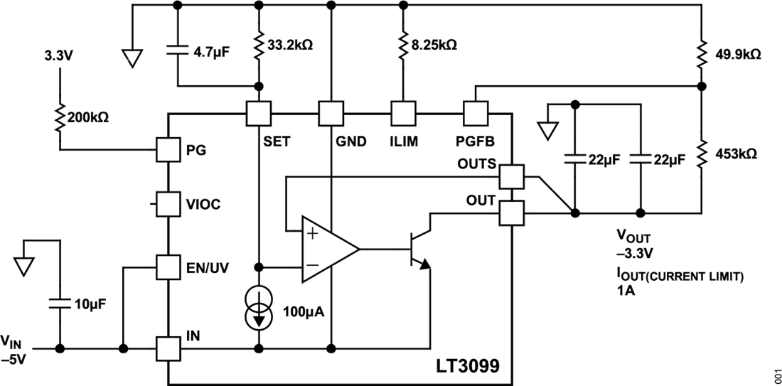
典型应用
发布日期: 2025-06-02
| 更新日期: 2025-06-11

