为尽量减少外部组件,LT3154 可配置为采用2.2MHz内部振荡器工作。为了优化应用以实现更高效率或尽量缩小尺寸,可在400kHz至4MHz之间对振荡器编程。如为噪声敏感电路,振荡器可与外部时钟实现同步。可选Burst模式操作将静态电流降低至15μA,确保在整个负载范围内具有高效率。针对各种输入源都可以调整VIN启动阈值 (UVLO)。内部或外部可编程软启动限制启动期间的浪涌电流。其他特性包括:关断电流 <1μA,短路和热过载保护。
特性
- 单电感器降压-升压架构
- 宽VIN 范围: 1.8V至5.5V
- 可调节VOUT 范围:1.8V 至 5.5V
- 使用VIN>VOUT 时的连续输出电流为5A
- 效率高达95%
- 可选择的内部2.2MHz固定频率
- 可调整且可同步,最高可达4MHz
- Burst 模式® IQ 15µA,可在轻负载下实现高效率
- 可编程软启动和VIN UVLO
- 只需极少外部组件的简单解决方案
- 16引脚 (3mm × 3mm × 0.75mm) LQFN封装
- 湿度灵敏性等级 (MSL) 3
- 符合RoHS 标准
应用
- 便携式库存管理端子
- 手提电脑
- 医疗和工业仪器仪表
- 无线射频变送器
- 备用电源应用
- 电池供电系统
规范
- 工作结温范围
- -40°C至+125°C (LT3154E和LT3154I)
- -40°C至+150°C (LT3154J)
- I/O工作电压范围:1.8V至5.5V
- 反馈电压范围:0.98V至1.02V
- 典型PWM模式VIN 空载电流:20mA
- 最大VIN 睡眠静态电流:25µA,典型值为15µA
- 最大VOUT 静态电流睡眠 :2µA,典型值为1µA
- 最大VIN 关断电流:2µA,典型值为0.5µA
- UVLO模式下的最大的VIN电流:25µA,典型值为8µA
- EN/UVLO引脚阈值范围
- 上升:1.16V至1.24V
- 下降:1.06V至1.14V
- 关断:0.2V至1.05V
- 最大EN/UVLO引脚输入漏电流:50nA,典型值为1nA
- 开关操作
- 电感器电流限值
- 平均范围:5.5A到8.7A
- 峰值范围:8A到11A
- 反向电流范围:-1.5A到-0.9A
- ±0.25A IZERO 电流
- MOSFETRDS(ON)
- 低侧典型值:18mΩ
- 高侧典型值:25mΩ
- MOSFET漏电流
- 低侧最大值:2µA,典型值为0.05µA
- 高侧最大值:10µA,典型值为0.1µA
- 电感器电流限值
- 振荡器工作
- 开关频率范围:0.4MHz至4MHz
- 最大升压占空比:83%至93%
- 最小占空比:0%
- 应用SYNC/MODE的时钟频率范围:0.5MHz至4MHz
- 最低SYNC/MODE高/低脉宽:75ns
- SYNC/MODE输入逻辑电平
- 1.5V 最低高度
- 0.5V 最大高度
- 50nA 最大SYNC/模式 输入 漏电流,典型值1nA
- 2.2ms 典型的 软启动 期间
- 1.0V 典型的外部 软启动 调节 电压
- 电压GM AMP
- 最大的反馈引脚输入电流:50nA
- VC 源/灌电流典型值:±12µA
- 错误放大器跨导典型值:110µS
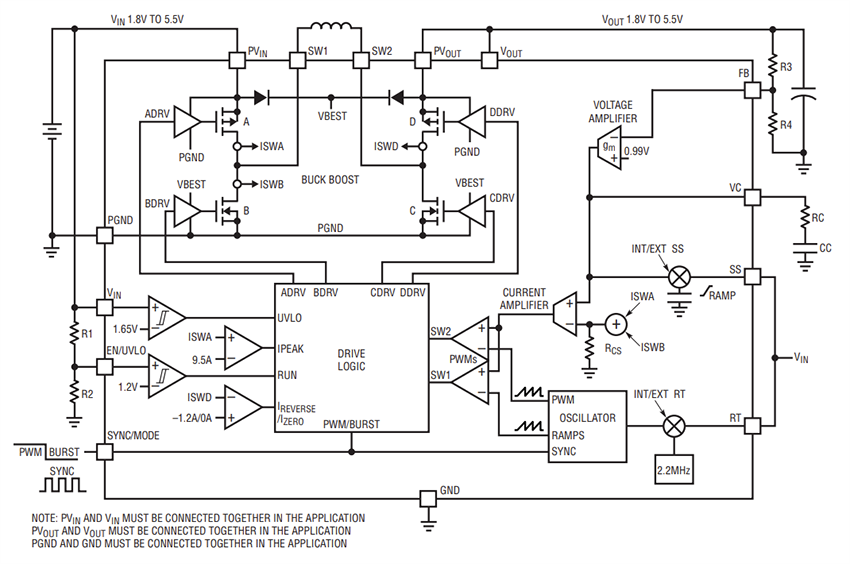
典型应用
框图
发布日期: 2023-03-07
| 更新日期: 2023-03-15

