Analog Devices Inc. LT3750A电容充电器控制器
Analog Devices Inc. LT3750A电容充电器控制器是 一款反激式转换器,专为把大电容器快速充电至一个用户可调目标电压而设计。该器件可为任何尺寸的电容器充电,并驱动大电流NMOS FET。LT3750A电容充电器控制器采用边界模式控制电路方案较大限度地降低了转换损耗,并缩小了变压器尺寸。输出电压可以很容易地利用变压器匝数比和两个外部电阻器来调节。LT3750A电容充电器控制器可由各种电源供电,具有3V至24V宽输入电压范围。一个78mV的低电流检测准确地限制峰值开关电流,而且还有助于实现效率的较大化。典型应用可在不到300ms的时间里把一个100µF电容器充电至300V。这些控制器非常适合用于紧急警报标志灯、专业照相闪光灯系统、电动围栏、引信、高电压电源和安全控制系统。特性
- 可对任何容量的电容器进行充电
- 易于调节的输出电压
- 可驱动高电流NMOS FET
- 主端检测 —— 无需输出电压分压器
- 宽输入范围:3V至24V
- 工作温度范围:-40°C至85°C
- 采用10引脚MS封装
应用
- 应急报警标志灯
- 专业照相闪光灯系统
- 保安 / 库存控制系统
- 高电压电源
- 电网
- 引信
典型应用电路
性能图
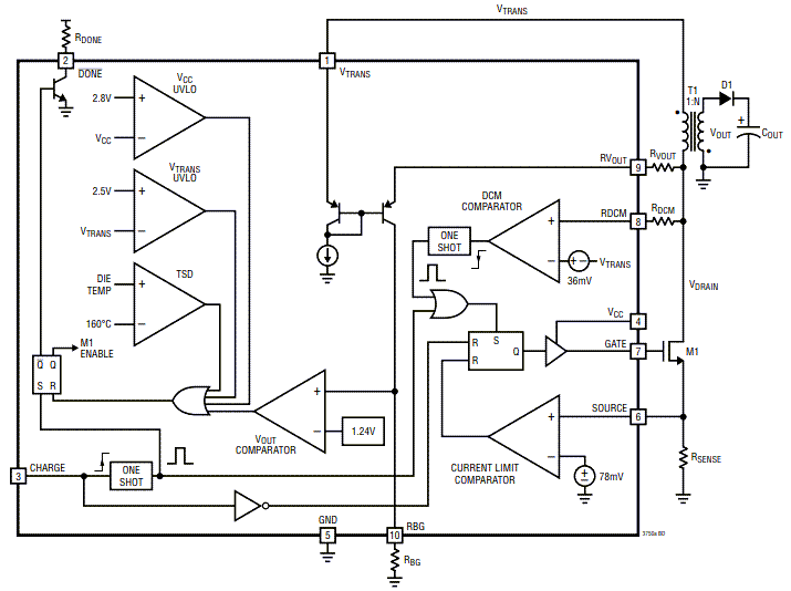
框图
发布日期: 2021-07-29
| 更新日期: 2022-03-11
