特性
- 宽输入范围:2.5V至60V
- 用于7.5V MOSFET的集成型降压-升压电源
- 栅极驱动
- 利用电流监视器输出实现可编程恒定电流操作
- 低IQ:75μA(12VIN至3.3VOUT)
- 可选的低输出纹波Burst Mode®操作
- VOUT高达60V
- 可调和可同步频率范围:50kHz至1MHz
- 内部OVLO可提供针对高达80V输入瞬态电压的保护
- 准确的输入过压和欠压门限
- 可编程软启动和电压跟踪
- 电源良好和输出过压保护 (OVP)
- 封装选项:
- PDIP-16
- QFN-38
- TSSOP-16
- TSSOP-28
- 符合RoHS指令
应用
- 汽车电源
- 工业系统
- 分布式直流电源系统
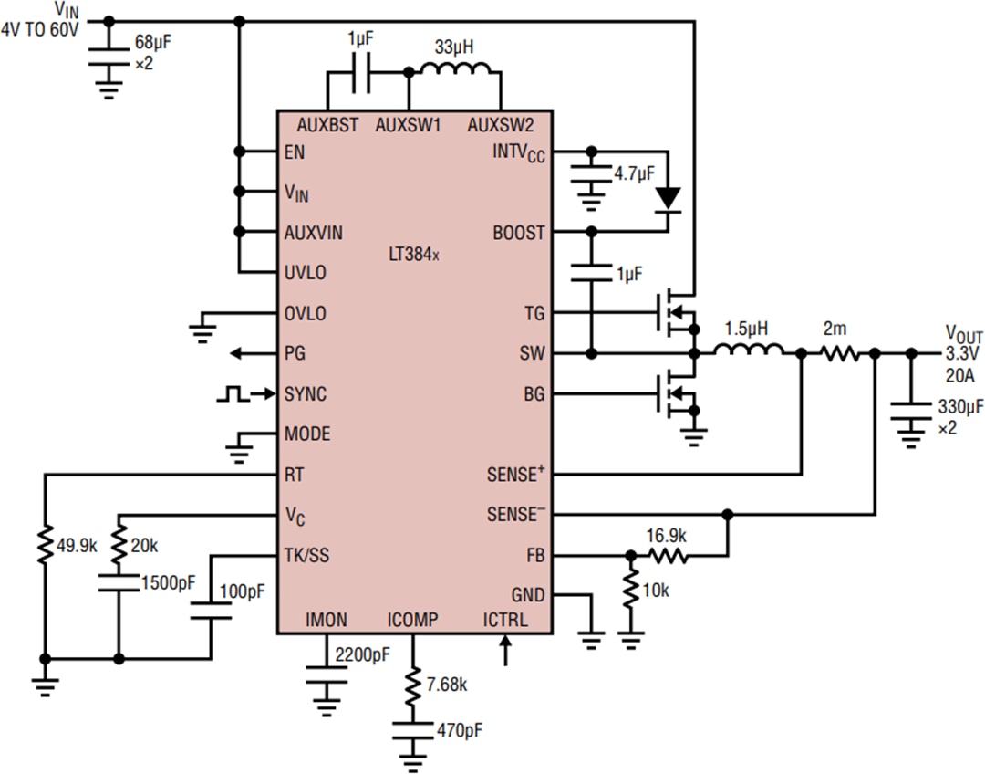
典型应用电路
发布日期: 2017-05-19
| 更新日期: 2022-04-13

