Analog Devices Inc. LT3966四通道升压LED驱动器
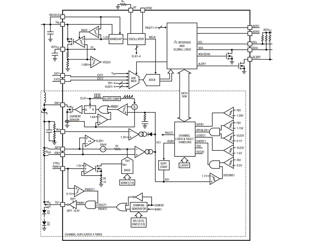
Analog Devices Inc. LT3966四通道升压LED驱动器是一款4通道、单片升压驱动器,具有I2C可编程性和板载模数转换器 (ADC)。每个通道具有一个带内部1.6A DMOS电源开关的60V电流模式升压转换器,以及内部和外部模拟和PWM调光功能。I2C可编程特性包括13位 (8192:1) 数字PWM发生器、8位模拟调光数模转换器 (DAC) 以及灵活的故障报告和处理。集成的8位ADC使LT3966能够测量各通道的输出电压和输出电流,以及芯片输入电压和两个外部测量值。此外,每个通道的独立关断和待机控制可为多拓扑应用提供灵活的解决方案。Analog Devices Inc.LT 3966四通道升压LED驱动器采用热增强型6mm x 6mm QFN40封装。
特性
- 四个独立直流-直流通道
- I2C可编程
- 8192:1 True Color PWM™调光
- 8位模拟调光引脚,由DAC缩放
- 11通道、8位ADC,具有2个外部输入
- 1.6A、60V内部DMOS开关
- 输入电压范围:3V至60V
- 输出电压和电流监控:高达60V
- 高侧PMOS断开和PWM开关驱动器
- 可调频率范围:300kHz至4MHz,可选频率同步
- 工作温度范围
- LT3966E:-40°C至+125°C
- LT3966J:-40°C至+150°C
- 散热增强型6mm x 6mm QFN40封装
- 正在进行AEC-Q100认证
应用
- 背光照明
- 平视显示器
典型应用电路
框图
发布日期: 2020-11-09
| 更新日期: 2024-12-02
