Analog Devices Inc. LT3967 LED照明驱动器
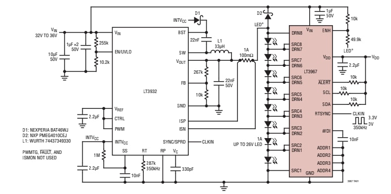
Analog Devices Inc. LT3967 LED照明驱动器是一款LED旁路开关器件,用于使用公共电流源在灯串中对单个LED进行调光。该LED驱动器设有八个独立控制的浮源15V/110mΩ NMOS开关。这八个开关为并联和/或串联开关,可绕过灯串中LED周围的电流。LT3967驱动器采用I2C串行接口与微控制器进行通信。该驱动器LT3967设有内部时钟发生器,支持外部时钟源进行PWM调光。该LED驱动器可报告各通道的故障情况,例如开路LED和短路LED。四个地址引脚支持16个LT3967器件共享I2C总线并定义开关的上电状态。典型应用包括汽车LED前灯集群、大型LED显示器和RGBW颜色混合照明。Analog Devices Inc. LT3967 LED照明驱动器采用热增强型28引脚TSSOP封装(带裸露焊盘)。该器件的标准温度范围为-40°C至+125°C,扩展工作温度范围为-40°C至+150°C。
特性
- 八个独立的15V/110mΩ NMOS开关
- 控制高达54V灯串的LED调光
- I2C串行接口,带可编程地址
- 通过CRC-8进行I2C数据包错误检查
- 可编程256:1(8位)PWM调光
- 11位精密指数下降,具有可编程时间
- 各开关的独立开/关控制
- 可编程短路/开路LED阈值,具有故障报告功能
- 内部PWM信号发生器
- 可编程看门狗定时器
- 精确的VIN参考使能引脚
- 用户定义的开关上电/复位状态
- 工作温度范围
- LT3967E:-40°C至+125°C
- LT3967J:-40°C至+150°C
- 散热增强型TSSOP28封装
应用
- 汽车LED头灯灯组
- 大型LED显示器
- RGBW颜色混合照明
规范
- 输入电源电压范围:2.7V至5.5V
- 工作电压范围:8V至60V
- 开关导通电阻:110mΩ
- 开关漏电流:1µA
典型应用电路图
发布日期: 2020-09-18
| 更新日期: 2024-11-07
