LT3999的输入工作范围通过精密欠压和过压锁定进行设置。在关机期间,电源电流降至1μA以下。一个用户定义的RC时间常数通过限制启动时的浪涌电流提供了可调软启动能力。
LT3999采用10引脚超小外形封装 (MSOP) 和10引脚双扁平无引线 (DFN) 封装,带裸露焊盘。两种封装均符合RoHS指令。
特性
- 宽工作输入电压范围:2.7V至36V
- 双通道1A开关,具有可编程电流限值
- 可编程开关频率:50kHz至1MHz
- 频率同步高达1MHz
- 采用占空比控制的ΔVIN补偿
- 低噪声拓扑
- 可编程输入过压和欠压锁定
- 防交叉传导电路
- 可编程软启动
- 低关断电流:<1µA
- 封装选项:
- MSOP-10 (3mm x 3mm)
- DFN-10 (3mm x 3mm)
- 符合RoHS指令
应用
- 低噪声隔离式电源
- 医疗器械和安全
- 分布式电源
- 多输出电源
- 正至负电源
- 数据采集、RS232和RS485中的抗噪声性
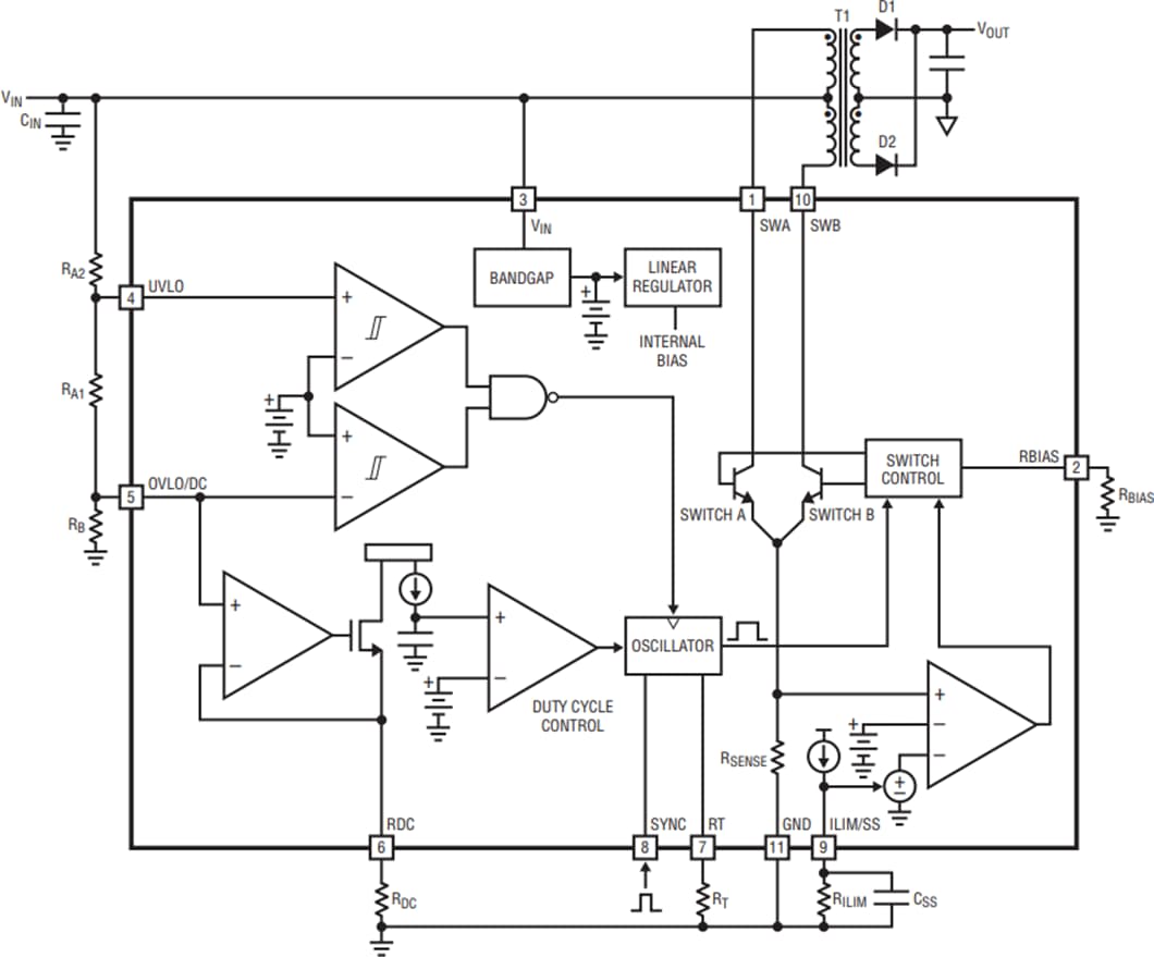
框图
典型应用电路
引脚指示
视频

发布日期: 2019-08-12
| 更新日期: 2025-03-25

