Analog Devices Inc. LT4422理想二极管
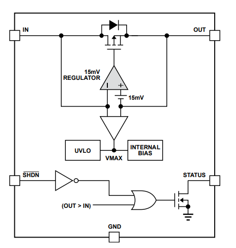
Analog Devices LT4422理想二极管集成了P沟道MOSFET,具有15mV正向电压调节功能,可最大限度地降低功耗。 该二极管可轻松将电源OR连接在一起,以提高系统可靠性并防止反向导通。LT4422理想二极管具有快速OUT至IN反向偏置检测功能,可最大限度地减小反向电流并防止对输入电池进行不必要的充电。该理想二极管具有内部50mΩ 电源路径、反向电流保护、对负载阶跃的3μs快速响应以及500nA的低关断状态电流。LT4422理想二极管还可在二极管OR应用中实现平滑切换,工作温度范围为-40°C至125°C。典型应用包括肖特基二极管替代品、电池和壁式适配器二极管ORing、备用电池二极管ORing以及工业和消费类手持式设备。特性
- 内部50mΩ电源路径
- 宽工作电压范围:1.9 V至28 V
- 反向电流保护
- 10µA低静态电流
- 3μs负载阶跃快速响应
- 500nA低断态电流
- 二极管OR应用中的平滑切换
- 10引线 (3mm x 2mm x 0.75mm) LDFN封装
应用
- 肖特基二极管替代品
- 电池和壁式适配器二极管ORing
- 备用电池二极管ORing
- 工业和消费类手持式设备
框图
简化应用方框图
发布日期: 2025-05-29
| 更新日期: 2025-06-15
