Analog Devices Inc. LT4423理想二极管和负载开关
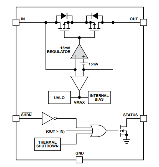
Analog Devices Inc. LT4423理想二极管和负载开关采用集成的P沟道MOSFET,具有15mV正向电压调节功能,可最大限度地降低功耗。 在二极管OR应用中使用两个LT4423二极管,可在不同输入电源条件下无缝传输到最大可用电压。LT4423理想二极管在未启用时,可在方向或极性上阻断高达28V的电压,同时具有小于1μA(典型值)的漏电流。该二极管具有快速输出至IN反向偏置检测功能,可最大限度地减小反向电流并防止对输入电池进行不必要的充电。LT4423二极管具有集成热检测功能,可通过禁用电源路径防止过热情况。典型应用包括肖特基二极管替代品、电池和壁式适配器二极管ORing、备用电池二极管ORing以及工业和消费类手持式设备。特性
- 内部200mΩ电源路径
- 宽工作电压范围:1.9 V至28 V
- 反向电流保护
- 负载开关能力
- 10µA低静态电流
- 3μs负载阶跃快速响应
- 500nA低断态电流
- 二极管OR应用中的平滑切换
- 集成式热保护
- 10引线 (3mm x 2mm x 0.75mm) LDFN封装
应用
- 肖特基二极管替代品
- 电池和壁式适配器二极管ORing
- 备用电池二极管ORing
- 工业和消费类手持式设备
框图
简化应用图
性能图
发布日期: 2025-05-30
| 更新日期: 2025-06-15
