在0.1Hz到10Hz的频率下,两路输出均可提供0.05%的初始精度、10ppm/°C温度漂移和1.5ppm噪声。这些输出具有出色的电源抑制性能,可在宽工作范围内采用1μF至50μF电容器时实现稳定。LT6658非常适合用于借助一路输出驱动高分辨率ADC或DAC的基准输入而借助另一路输出为其他器件供电的应用。
特性
- 双路输出追踪基准
- 可配置的每路输出:2.5V至6V
- 输出1:150mA拉电流/20mA灌电流
- 输出2:50mA拉电流/20mA灌电流
- 低漂移:
- A级:10ppm/°C(最大值)
- B级:20ppm/°C(最大值)
- 高精度:
- A级:±0.05%(最大值)
- B级:±0.1%(最大值)
- 低噪声:1.5ppmP-P(0.1Hz至10Hz)
- 宽工作电压范围:高达36V
- 负载调整率:0.1ppm/mA
- AC PSRR:10kHz时为96dB
- 在输出上采用开尔文(Kelvin)连接
- 热关断
- 每个输出有单独的电源引脚
- 输出电压选项:1.2V、1.8V、2.5V、3V、3.3V、5V。所有选项均可调
- 采用MSE16裸露焊盘封装
应用
- 带ADC/DAC的微控制器应用
- 数据采集系统
- 汽车控制和监控
- 精密低噪声稳压器
- 仪表和过程控制
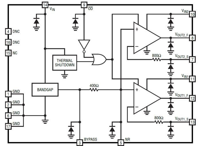
框图
发布日期: 2017-04-28
| 更新日期: 2025-02-05

