Analog Devices Inc. LT7826集成单片DC-DC转换器
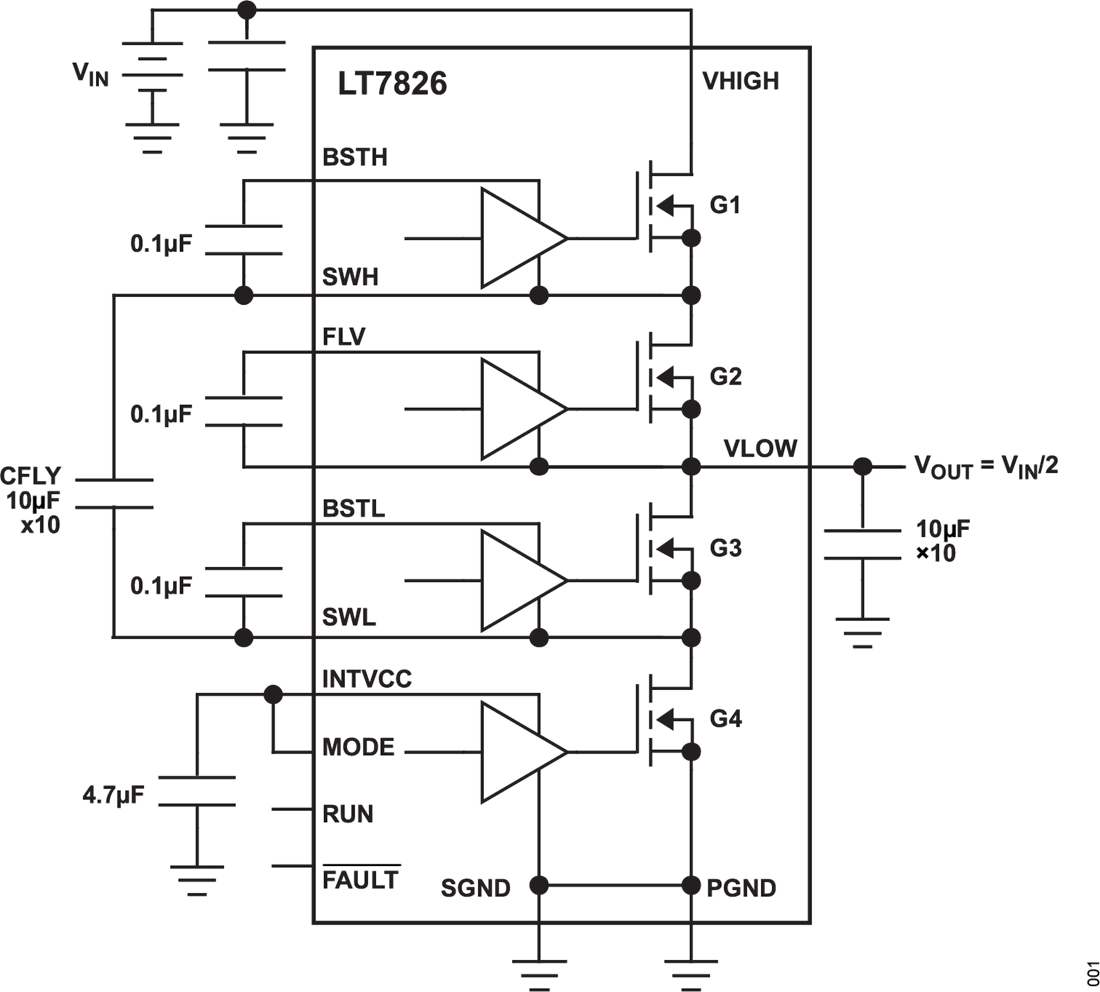
Analog Devices LT7826全集成单片 DC-DC转换器采用开关电容架构,在输入与输出电压比为2:1(分压器)、 1:2(倍压器)或1:1(反相器)的应用中实现极高效率。LT7826可以处理17V的最大电压,并提供8A的最大输出电流,具有故障保护功能。该转换器集成了自举二极管,为需要电流限制保护的电池应用提供了一种紧凑、经济高效的解决方案。Analog Devices LT7826以固定的500kHz切换频率运行,同时可通过MODE引脚实现同步,用于频率调节和交错运行。该器件采用3mm x 3mm LFCSP封装。特性
- 从0V/0V至17V/8.5V的宽VHIGH/VLOW电压范围,启动电压为3.45V
- 作为电压分压器时的最大输出电流为8A
- 关闭时的静态电流低至4μA
- 独立电压分压器 (2:1)、倍压器 (1:2) 或反相器 (1:-1) 转换
- 峰值效率超过97%
- 软启动进入稳态运行
- 浪涌电流限制和过电流保护
- 并联操作以获得更高的输出功率
- 集成自举二极管
- 采用3mm x 3mm LFCSP封装
应用
- 电池系统应用
- 便携式消费类电子产品
- 工业应用
典型应用电路
发布日期: 2025-09-15
| 更新日期: 2025-10-01
