特性
- 引脚可选直通式或固定输出CCM、DCM、Burst Mode®运行
- 可编程非开关直通窗口
- 18μA直通模式IQ,效率达99.9%
- VIN范围:2.8V至100V(启动4.5V)
- VOUT范围:1V至100V
- 工作电源电流:1.4uA、1.9uA
- 反向输入保护至-40V
- 10V四N沟道MOSFET栅极驱动器
- EXTVCC LDO从VOUT/外部导轨为驱动器供电
- ±20%逐周期电感器限流
- 固定/可锁相频率:80kHz至400kHz
- 在降压或升压中没有上管MOSFET刷新噪声
- 扩频调制用于实现低EMI
- 电源良好输出电压/过流监视器
- 工作温度范围:-40°C至+125°C
- 采用38引脚TSSOP封装
应用
- 汽车、工业、电信、航空电子系统
- 汽车启停、紧急呼叫应用
- ISO 7637, ISO 16750, MIL-1275, DO-160应用
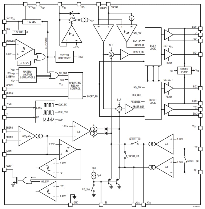
框图
视频
发布日期: 2019-07-22
| 更新日期: 2025-05-23

