ADI LT8253和LT8253A USB Type-C降压-升压控制器可通过FB引脚控制输出电压转换速率。LT8253在AM频段以下运行时,可提供高达100W输出功率和98%峰值效率。同时,LT8253A在AM频段以上运行时,可提供高达60W输出功率和95%峰值效率。
LT8253和LT8253A通过电源良好标记为1个Type-C端口提供单个降压-升压输出。该器件支持过流、过压和短路保护。
特性
- 专有的低EMI降压-升压架构
- 宽输入范围:4V至40V
- 同步切换效率高达98%
- ±1.5%输出电压调节
- 单输出支持1个高达100W的Type-C端口
- 输出通道使能功能
- 可编程切换频率,具有外部同步和扩频功能
- 过流、过压、短路保护
- 采用28引脚侧面可焊接QFN封装
- 正在进行AEC-Q100认证
应用
- 汽车USB-C供电
- 通用稳压器
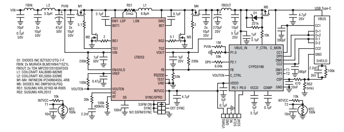
典型应用
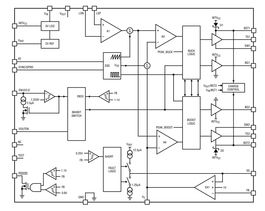
框图
发布日期: 2022-03-29
| 更新日期: 2022-07-05

