特性
- 输入电压范围:2.8V至42V
- 轻负载下低纹波Burst Mode®工作
- 最小负载小于完整输出的0.5%(典型值)
- 无需变压器第三绕组或光隔离器
- 需要输出电压调节
- 精确EN/UVLO阈值和迟滞
- 内部补偿和软启动
- 温度补偿,用于输出二极管
- 输出短路保护
应用
- 隔离式汽车、工业和医疗电源
- 隔离式辅助/家用电源
其他资源
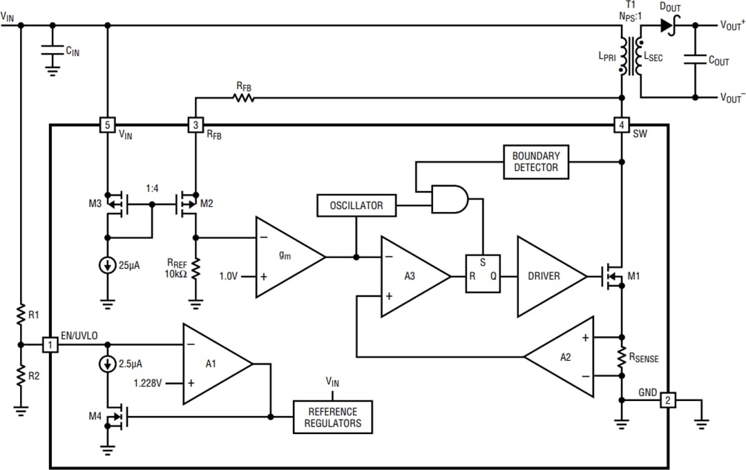
LT8301框图
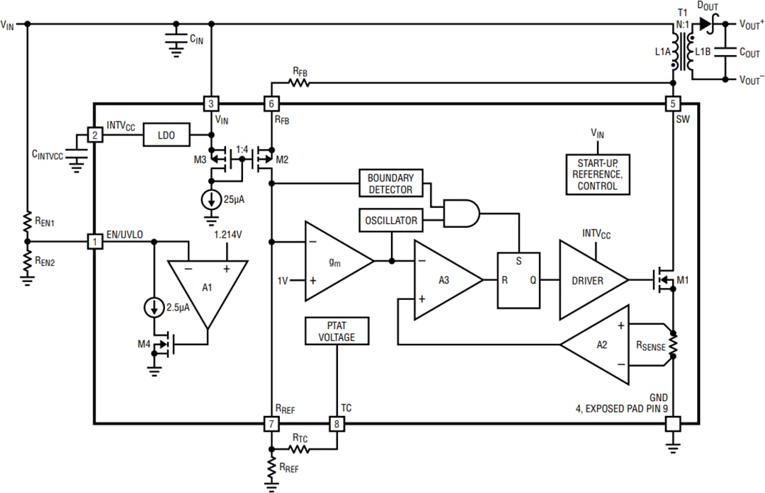
LT8302框图
LT8301典型应用电路
LT8302典型应用电路
发布日期: 2017-05-25
| 更新日期: 2025-09-10

