Analog Devices Inc. LT8306无光隔离反激式控制器
Analog Devices Inc. LT8306 No-Opto隔离式反激控制器是一款微功耗隔离式反激控制器,活动模式下的静态电流非常低,仅达390μA。该款控制器用8V栅极驱动器来驱动低侧N沟道功率MOSFET,能够在4.5V至60V的输入电压范围内正常工作。LT8306反激式控制器能够直接从原边反激波形中对隔离式输出电压采样,无需第三绕组或光隔离器即可进行调节。高集成度以及边界和低纹波突发模式的应用,提供了一套简单易用、元件数量少且高效 的应用解决方案,非常适合隔离式供电场景。部分应用场景涵盖隔离式电信电源、汽车电源、工业电源、医疗电源及电源保护系统电源。LT8306反激式控制器为AEC-Q100合规器件,采用6引脚ThinSOT™ 封装。特性
- 宽输入电压范围:4.5V至60V
- 低静态电流:
- 在睡眠模式下为120μA
- 在活动模式下为390μA
- 无需变压器第三绕组或光隔离器即可进行调节
- 在重载时以准谐振边界模式运行
- 轻负载时以低纹波突发模式® 运行
- 最小负载为全输出的<0.5%(典型值)
- 使用单个外部电阻器设置VOUT
- 用于外部NFET的8V栅极驱动器
- 精确EN/UVLO阈值和迟滞
- 内部补偿和软启动
- 输出短路保护
- 6引脚TSOT-23封装
- 符合汽车应用类AEC-Q100标准
应用
- 隔离式电信、汽车、工业和医疗电源
- 隔离式辅助/内务处理电源
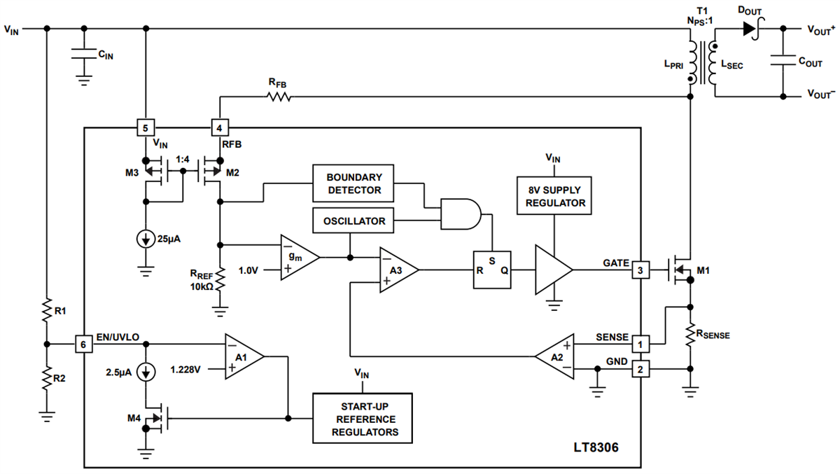
框图
效率与负载电流
发布日期: 2023-02-23
| 更新日期: 2025-03-25
