这些应用具有26ns传播延迟,可以在断续传导模式 (DCM) 和临界传导模式 (CrCM) 下工作。该栅极驱动器具有一个用于实现快速关断的0.8Ω下拉器件。40V VCC额定电压允许器件采用MOSFET的输出电压或整流漏极电压来驱动该部件。400μA的低静态电流最大限度地提高了低输出电流条件下的效率。
特性
- 与DCM和BCM/CrCM传导模式反激式拓扑共同使用
- VCC:4.5V至40V
- 支持高达:150V MOSFET
- 26ns关断传播延迟
- 精确的最小开关定时器,实现可靠运行
- 可调精确跳变点:+ 5mV至-30mV
- 1Ω栅极驱动器下拉
- SOT-23 5引脚封装
应用
- 高输出电流反激
- 高效反激
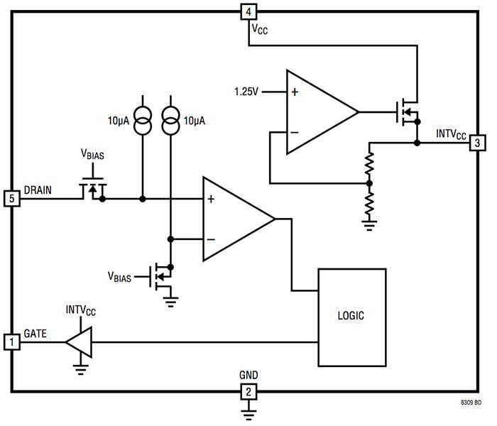
框图
发布日期: 2017-05-04
| 更新日期: 2022-03-23

