跳到主内容
免费电话: 400-821-6111
TTI Family of Specialists旗下成员
|
联系Mouser (上海) 免费电话: 400-821-6111
|
反馈
更改位置
中文
English
¥ RMB
中国
请确认您选择的货币:
人民币
国际贸易术语:DDP
所有价格均
包括
关税和海关费用。
大多数订单满¥300 (RMB)即可
免运费
。
贸泽电子 Mouser Electronics - 半导体和电子元器件代理商
全部
过滤搜索
全部
EMI/RFI 器件
MOSFET
二极管与整流器
工业自动化
工具与耗材
工程技术开发工具
开关
内存和数据存储器
计算
电位器
电阻器
电线与电缆
电容器
电感器
电路保护
电源
半导体
机壳产品
压敏电阻
光电子产品
传感器
连接器
变压器
测试与测量
热敏电阻
热管理产品
继电器
晶体管
嵌入式处理器和控制器
嵌入式解决方案
集成电路 - IC
频率控制器和定时装置
微控制器 - MCU
过滤搜索
全部
EMI/RFI 器件
MOSFET
二极管与整流器
工业自动化
工具与耗材
工程技术开发工具
开关
内存和数据存储器
计算
电位器
电阻器
电线与电缆
电容器
电感器
电路保护
电源
半导体
机壳产品
压敏电阻
光电子产品
传感器
连接器
变压器
测试与测量
热敏电阻
热管理产品
继电器
晶体管
嵌入式处理器和控制器
嵌入式解决方案
集成电路 - IC
频率控制器和定时装置
微控制器 - MCU
打开建议
库存量
RoHS
产品
新品速递
LED照明元件
工业自动化
工具与耗材
工程工具
无源元件
内存和数据存储器
电线与电缆
电路保护
电源
半导体
机电产品
机壳产品
光电子产品
传感器
连接器
测试与测量
热管理产品
射频与无线产品
嵌入式解决方案
查看所有产品
制造商
服务和工具
技术资源
帮助
菜单
帐户和订单
登录
新客户?
从这里开始
订单历史
登录
新客户?
从这里开始
按类别
购买新产品
查看所有新品
开发工具
嵌入式解决方案
半导体
光电子产品
电路保护
无源元件
传感器
连接器
电线与电缆
机电产品
热管理产品
电源
机壳产品
测试与测量
工具与供应
主页
产品
新品速递
制造商
服务和工具
技术资源
帮助
联系我们
主菜单
所有产品类别
所有产品类别
LED照明元件
工业自动化
工具与耗材
工程工具
无源元件
内存和数据存储器
电线与电缆
电路保护
电源
半导体
机电产品
机壳产品
光电子产品
传感器
连接器
测试与测量
热管理产品
射频与无线产品
嵌入式解决方案
购物车包含定期发货商品
制造商
制造商编号:
数量
总价(含13%增值税)
制造商零件编号
制造商:
描述:
数量:
购物车小结
* 您的购物车包含错误。
查看购物车
未结余额指根据您选择的付款方式目前应当支付而尚未支付的所有费用。
大多数订单满¥300 (RMB)即可
免运费
。
继续购物
查看购物车
* 您的购物车包含错误。
不再显示,直接进入购物车。
主页
新品速递
制造商新动向
Analog Devices Inc.
LT8316微功耗隔离式反激转换器 - ADI
返回Analog Devices Inc.
Analog Devices Inc. LT8316微功耗隔离式反激转换器
放大
查看详情
Analog Devices Inc.详情
查看数据手册
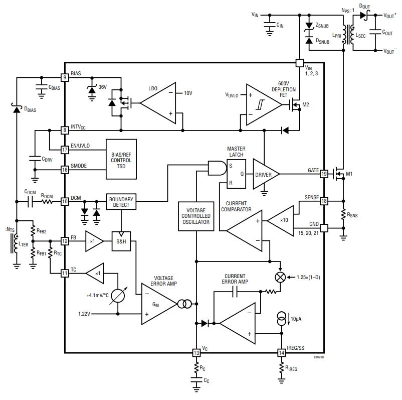
Analog Devices LT8316微功耗隔离式No-Opto反激转换器可对出现在第三绕组变压器上的隔离反激波形输出电压进行采样。该600V
IN
控制器在准谐振边界模式下工作时,可改善负载调节、减小变压器尺寸并保持高效率。LT8316可在各种输入电源电压下工作,功率高达100W。这些控制器采用散热增强型20引脚薄型收缩小尺寸封装 (TSSOP),其中四个引脚被移除以实现高压间距。应用包括电动汽车和隔离式离线家用电源。
特性
宽输入电压范围:16V - 600V
无需光隔离器即可进行调节
在准谐振边界模式下运行
恒定电流和恒定电压调节
在低纹波轻负载Burst Mode下运行
低静态电流:75µA
可编程电流限制和软启动
具有高压间距的TSSOP封装
开关频率:35kHz至140kHz
输出电压:1.22V
工作温度范围:-40C°至+125C°
应用
隔离式电信、汽车、工业、医疗电源
隔离式离线家用电源
电动汽车和电池组
用于逆变器栅极驱动的多输出隔离电源
其他资源
使用LT8316将600V输入、No-Opto隔离式反激控制器的电源电压扩展至800V或更高电压
视频
框图
放大
查看详情
Analog Devices Inc.详情
查看数据手册
快速链接
特性
应用
其他资源
视频
框图
开发工具
返回顶部
Analog Devices Inc.
发布日期: 2019-03-22 | 更新日期: 2023-08-21