LT8333的工作输入电压范围为2.8V至40V,适合用于汽车、电信和工业应用。该转换器可通过SSFM选项在300kHz至2MHz范围内提供可调节和可同步操作。LT8333集成有其他特性,例如可编程软启动、偏置引脚和输入欠压闭锁。该器件在突发模式下的静态电流低至9μA,在关断模式下的静态电流低至1μA,因此非常适合用于电池供电系统。
Analog Devices Inc. LT8333电流模式直流-直流转换器采用散热增强型3mm x 3mm双扁平无引线 (DFN) 封装,工作结温范围为-40°C至+150°C。
特性
- 宽输入电压范围:2.8V至40V
- 超低静态电流和低纹波
- 突发模式 运行:IQ=9μA
- 3A、40V电源开关
- 利用单个反馈引脚进行正或负输出电压编程
- 可编程频率范围:300kHz至2MHz
- 可与外部时钟同步
- 扩频调制用于实现低EMI
- 偏置引脚,实现更高效率
- 可编程欠压闭锁 (UVLO)
- 过流和过热保护
- 散热增强型3mm x 3mm DFN-10封装
应用
- 工业和汽车
- 医疗诊断设备
- 电信
- 便携式电子产品
典型应用电路
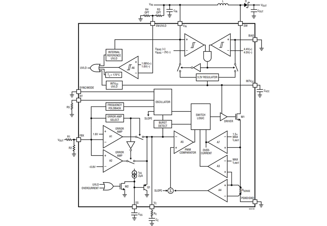
框图
引脚分配
发布日期: 2022-02-10
| 更新日期: 2022-03-11

