Analog Devices Inc. LT8336升压Silent Switcher®直流-直流转换器
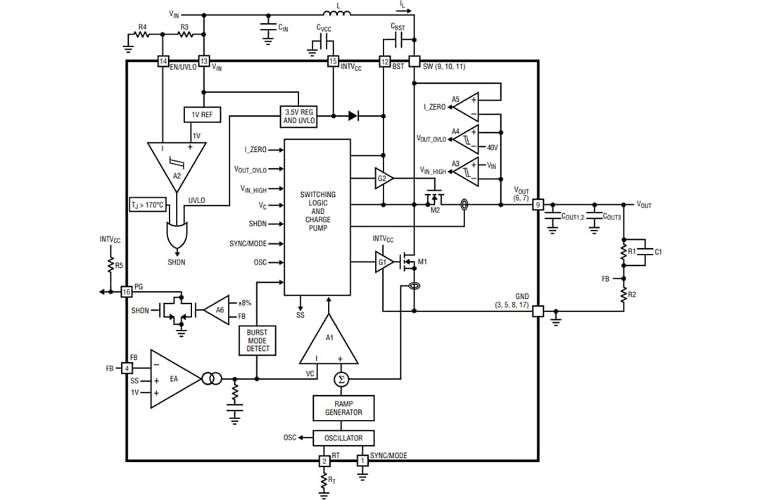
Analog Devices Inc. LT8336升压Silent Switcher®直流-直流转换器采用固定频率、电流模式控制方案,具有出色的线路和负载调节性能。该 低IQ、同步直流-直流转换器采用Silent Switcher架构和可选的扩频调制可以最大限度地降低EMI辐射,同时在高开关频率下提供高效 LT8336具有宽输入/输出电压范围、突发模式工作时低VIN引脚静态电流以及直通工作模式下同步MOSFET (VIN≥VOUT) 的100%占空比能力,因此非常适合用于通用升压和汽车预升压应用。LT8336集成了40V、2.5A电源开关,可在300kHz至3MHz固定开关频率下工作,并可与外部时钟同步。可以选择脉冲跳跃或突发模式运行(带或不带扩频调制),以优化效率和EMI性能。该器件还具有输出软启动、输出电源良好标记和输出过压闭锁等特性。
Analog Devices Inc. LT8336直流-直流转换器采用紧凑型QFN16封装,标准工作温度范围为–40°C至+125°C和扩展工作温度范围为 –40°C至+150°C。
特性
- Silent Switcher 架构
- 超低EMI辐射
- 可选的扩频调制
- 集成40V、2.5A电源开关
- 2.7V至40V宽输入/输出电压范围:
- 低VIN引脚静态电流
- 0.3µA(关断时)
- 4.0µA(突发模式®时)
- 15.0µA直通 (VIN>VOUT)
- 100%占空比,用于同步MOSFET
- 可调及可同步频率范围:300kHz至3MHz
- 脉冲跳跃或突发模式(轻负载时)
- 输出软启动和电源良好监控器
- 内部补偿
- 精确使能引脚阈值:1V
- 工作温度范围
- LT8336E:-40°C至+125°C
- LT8336J、 LT8336H:-40°C至+150°C
- 3.0mm x 3.0mm x 0.94mm LQFN16封装
- 符合RoHS指令
- 正在进行AEC-Q100认证
应用
- 汽车和工业电源
- 通用升压
视频
框图
典型应用电路
发布日期: 2020-10-07
| 更新日期: 2025-02-03
