ADI LT83401/LT83402稳压器非常适用于对噪声敏感、高效率、大电流的应用。
特性
- 静音开关3架构
- 超低RMS噪声为2.8μVRMS(10Hz至100kHz)
- 10kHz时,超低点噪声为4nV/√Hz
- 超低EMI辐射
- 超快的瞬时响应
- 最小化输出电容
- 高频率下的高效率
- 效率高达92.4%(2MHz、12VIN至5VOUT时)
- 2.8 V 到 42 V 的输入电压范围
- 输出电压范围:0V至(VIN至1V)
- 增益配置高达15VOUT
应用
- 汽车和工业电源
- 医疗应用:成像和诊断
- 高速和高精度数据转换器
- 双极性、极低噪声电源
- 低噪声仪器和显示器
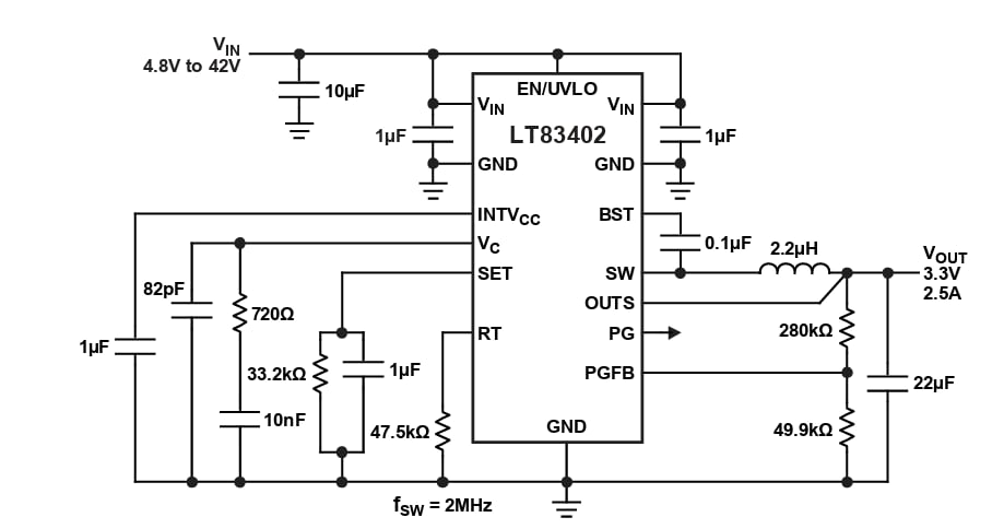
简化应用方框图
12V至3.3V效率
发布日期: 2026-02-09
| 更新日期: 2026-02-11

