为了减小反馈环路中的VOUT 静态电流,内部电阻分压器 (≥10MΩ) 和两个引脚可以选择21个输出电压电平。Analog Devices LT8342集成了40V、9A电源开关,可在300kHz至3MHz可编程开关频率下工作,并可与外部时钟同步。LT8342具有可编程输出软启动、输出电源良好标记和输出过压锁定等特性。
特性
- Silent Switcher架构
- 超低EMI辐射
- 可选的扩频调制
- 集成40 V、9 A电源开关
- 输出短路保护/降低浪涌电流
- 宽输入电压范围:2.8 V至40 V
- 输出电压可编程:高达36 V
- 可选的两个引脚选择21输出电压
- VIN引脚静态电流弱
- 关断模式下为350nA;突发模式下为9μA;PassThru™模式 (VIN ≥ VOUT) 下为12μA
- 100%占空比能力
- 可调及可同步频率范围:300 kHz至3 MHz
- 轻负载时脉冲跳跃或突发模式
- 输出软启动和电源良好监控
- 小型24引线(4mm×4mm)LQFN封装
应用
- 汽车和工业电源
- 通用升压
视频
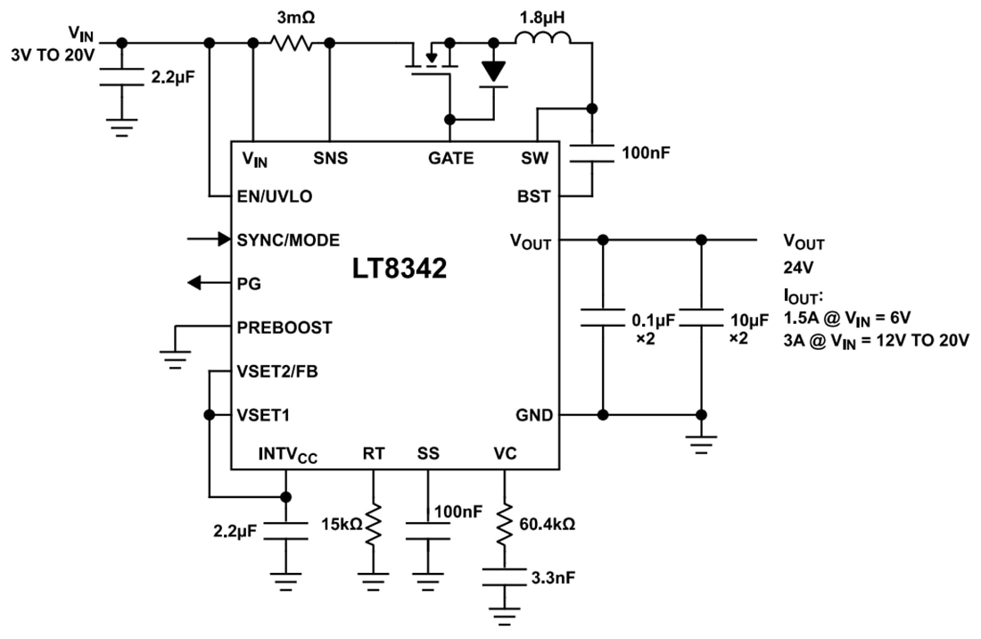
典型应用
发布日期: 2024-08-08
| 更新日期: 2025-04-01

