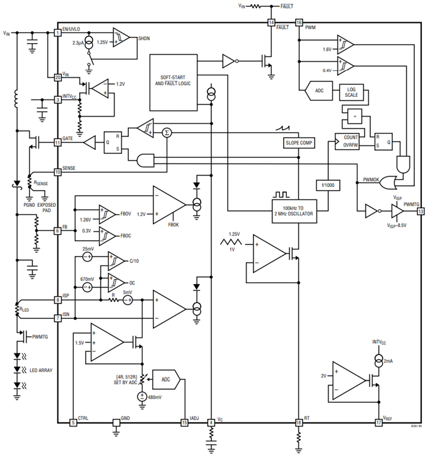
Analog Devices LT8356-1检测负载高侧或低侧的输出电流。CTRL和IADJ输入的乘积提供输出电流的模拟编程。PWM输入和PWMTG高侧PMOS驱动器提供精确的基于时间的LED调光功能。当由外部数字信号驱动时,PWM输入在100Hz下提供高达20,000:1的LED调光比。由恒定电压驱动时,PWM输入从128个内部生成的精密、指数间隔的调光比中选择一个,调光比范围为0.78%
至100%。
特性
- 128:1内部指数PWM调光
- 双针脚乘法型模拟调光
- 内部扩频调频
- 100Hz下20,000:1外部PWM调光
- 0V至120V轨至轨LED电流检测范围
- ±2% LED电流调节
- 输出电压调节:±2%
- LED短路/开路保护和指示
- 宽输入电压范围:5 V至100 V
- PMOS开关驱动器,用于PWM和输出断开
- 恒定电压和恒定电流调节
- 可调开关频率高达2MHz
- 带迟滞的可编程VIN UVLO
- 工作温度范围:-40 °C至+125 °C
- 侧面可焊接的20引脚3mm x 4mm QFN封装
- 符合汽车应用类AEC-Q100标准
应用
- 高压LED应用
- 汽车前照灯/行车灯
- 精确的限流稳压器
典型应用
方框图
发布日期: 2024-07-03
| 更新日期: 2024-07-22

