ADI LT8376同步降压LED驱动器通过RT引脚的外部电阻器或SYNC/SPRD引脚上的外部时钟提供200kHz至2MHz的可编程开关频率。启用可选的扩频调制时,频率变化范围为100%至125%,以降低 EMI。此外,LT8376还包括一个用于外部高侧PMOS(用于PWM调光)的驱动器和一个用于在没有外部信号时模拟控制PWM调光的内部PWM信号发生器。LT8376采用专有的Silent Switcher技术,实现极低EMI。
此外,LT8376还包括LED电流监控器、精确的EN/UVLO引脚阈值、开路和短路负载条件的开漏故障报告以及热关断。
特性
- ±1.5% LED电流调节
- ±2%输出电压调节
- 5000:1 PWM调光 (100Hz)
- 128:1内部PWM调光
- 扩频调制
- 具有低EMI的Silent Switcher®架构
- 输入电压范围:3.6V至60V
- LED灯串电压:0V至60V
- 3A、60V内部开关
- 200kHz至2MHz,具有SYNC功能
- 最大占空比:99.9%
- 20:1模拟或占空比LED电流控制
- 开路/短路LED保护和故障指示
- 具有监视输出功能的精确LED电流检测
- 可编程欠压锁定 (UVLO)
- 热增强型28引脚 (4mm × 5mm) LQFN封装
应用
- 汽车照明
- 工业和通用照明
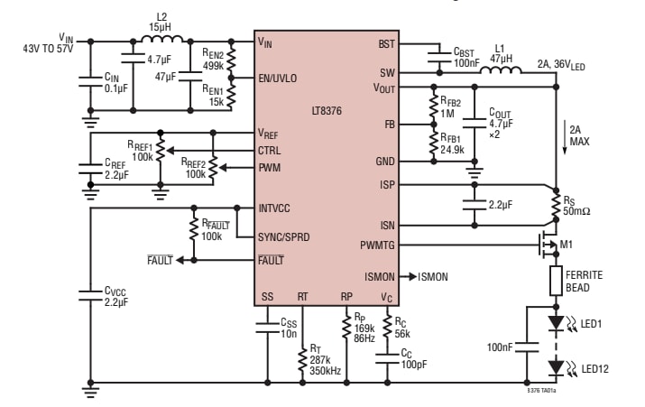
典型应用
发布日期: 2022-04-10
| 更新日期: 2022-04-13

