Analog Devices Inc. LT8550 4相直流/直流扩展器
Analog Devices Inc. LT8550 4相直流/直流扩展器是一款用于同步降压直流/直流转换器的多相位扩展器。该器件可与任何降压直流/直流转换器串联工作,通过增加额外相位来提高负载电流能力,这些相位实施异相计时,以减少纹波电流和滤波电容。该特性支持轻松添加相位,而无需路由敏感反馈和控制信号。LT8550集成栅极驱动器,每个器件支持多达四个降压相位。可使用多个LT8550支持多达18个相位。它可以精确地监控和调整每个通道的电流,以实现出色的直流和瞬态均流。LT8550可在100kHz至1MHz的固定频率下工作,也可与外部时钟同步。特性
- 每个芯片最多可扩展为四相
- 高达80V的输入或输出电压
- 可与多个芯片级联,适用于极高电流应用
- 支持多达18个不同的相位,从20°至180°
- 相位可以共享相位角
- 出色的直流和瞬态均流
- 可锁相固定频率为125kHz至1MHz
- 支持双向电流流动
- RSENSE或DCR电流检测
- 无需路由敏感反馈和控制信号
- 52引脚 (7mm × 8mm) QFN封装
应用
- 大电流分布式电源系统
- 电信、数据通信和存储系统
- 工业和汽车
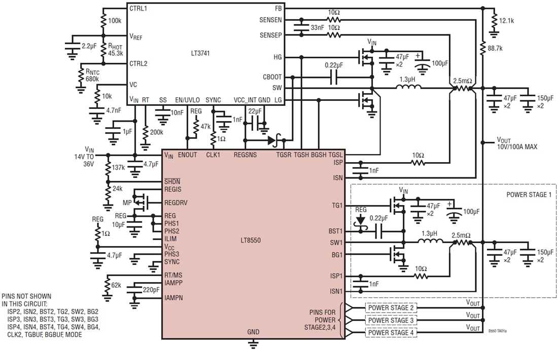
典型应用
发布日期: 2019-05-29
| 更新日期: 2024-02-15
