特性
- 高效2MHz同步运行
- 效率:>90%(50mA、12VIN至5VOUT时)
- 超低静态电流突发模式®运行
- 静态电流 (IQ)<2.5µA,将24VIN调节至3.3VOUT
- 输出纹波:10mVP-P
- 宽输入电压范围:3.2V至42V
- 快速最小接通时间:35ns
- 可调开关频率:200kHz至2.2MHz
- 支持使用微型电感器
- 精确使能引脚阈值:1V
- 内部补偿
- 输出软启动和跟踪
- 小型10引脚3mm x 2mm侧面可湿DFN封装
- 符合汽车应用类AEC-Q100标准
应用
- 工业传感器
- 工业物联网
- 4mA至20mA电流环路
- 流量计
- 汽车内务电源
典型应用电路图
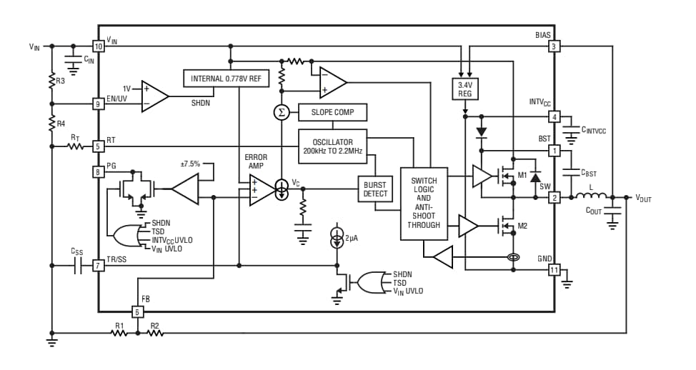
框图
发布日期: 2021-03-11
| 更新日期: 2022-03-11

