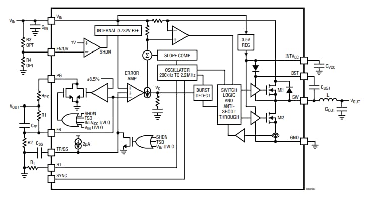
SYNC引脚支持同步外部时钟或扩频调制,实现低EMI运行。采用峰值电流模式拓扑的内部补偿可使用小型电感器,产生快速瞬态响应,提供良好的环路稳定性。该器件设有EN/UV引脚,其具有精确的1V阈值,可为VIN UVLO编程或关闭部件。
TR/SS引脚的一个电容器可为启动时的输出电压斜升速率编程。也就是说,当VOUT在编程输出电压处于±8.5%时以内以及在故障条件下,PG标记发出信号。LT8609A的开关边缘更缓和,EMI辐射更低。LT8609B提供的应用仅适合脉冲跳跃模式。
特性
- 宽输入电压范围:3.0V至42V
- 超低静态电流突发模式 (Burst Mode®) 操作:
- <2.5µA IQ(调节12VIN至3.3VOUT)
- 输出纹波<10mVP-P
- 高效2MHz同步运行:
- 效率>93%(1A时,从12VIN产生5VOUT)
- 最大连续输出电流:3A
- 最短快速导通时间:45ns
- 可调及可同步频率范围:200kHz至2.2MHz
- 扩频调制用于实现低EMI
- 允许使用小型电感器
- 低压差
- 峰值电流模式操作
- 精确使能引脚阈值:1V
- 内部补偿
- 输出软启动和跟踪
- 小型10引脚或16引脚MSOP封装
应用
- GSM收发器
- 通用降压
- 低EMI降压
框图
发布日期: 2019-09-26
| 更新日期: 2025-06-03

